您的位置:首页 >Java对象池化技术:使用GenericObjectPool来管理对象池
发布于2023-04-30 阅读(0)
扫一扫,手机访问
Java BasePooledObjectFactory 对象池化技术
通常一个对象创建、销毁非常耗时的时候,我们不会频繁的创建和销毁它,而是考虑复用。复用对象的一种做法就是对象池,将创建好的对象放入池中维护起来,下次再用的时候直接拿池中已经创建好的对象继续用,这就是池化的思想。
Apache Commons Pool是一个对象池的框架,他提供了一整套用于实现对象池化的API。它提供了三种对象池:GenericKeyedObjectPool,SoftReferenceObjectPool和GenericObjectPool,其中GenericObjectPool是我们最常用的对象池,内部实现也最复杂。
GenericObjectPool 是一个通用对象池框架,我们可以借助它实现一个健壮的对象池,UML图如下所示:

GenericObjectPool 实现了ObjectPool接口,而ObjectPool就是对象池的核心接口,它定义了一个对象池应该实现的行为。
public interface ObjectPool<T> extends Closeable {
/**
* 从池中借走到一个对象
*/
T borrowObject() throws Exception, NoSuchElementException, IllegalStateException;
/**
* 把对象归还给对象池
*/
void returnObject(T var1) throws Exception;
/**
* 验证对象的有效性
*/
void invalidateObject(T var1) throws Exception;
/**
* 往池中添加一个对象
*/
void addObject() throws Exception, IllegalStateException, UnsupportedOperationException;
/**
* 返回对象池中有多少对象是空闲的,也就是能够被借走的对象的数量。
*/
int getNumIdle();
/**
* 返回对象池中有对象对象是活跃的,也就是已经被借走的,在使用中的对象的数量。
*/
int getNumActive();
/**
* 清理对象池。注意是清理不是清空,该方法要求的是,清理所有空闲对象,释放相关资源。
*/
void clear() throws Exception, UnsupportedOperationException;
/**
* 关闭对象池。这个方法可以达到清空的效果,清理所有对象以及相关资源。
*/
void close();
}Java BasePooledObjectFactory 对象池化技术
使用GenericObjectPool只需要创建一个对象工厂类,继承BasePooledObjectFactory并重写它的create()和destroyObject()。
如下文中的:SftpPool.java
public interface PooledObjectFactory<T> {
/**
* 创建一个可由池提供服务的实例,并将其封装在由池管理的PooledObject中。
*/
PooledObject<T> makeObject() throws Exception;
/**
* 销毁池不再需要的实例
*/
void destroyObject(PooledObject<T> var1) throws Exception;
/**
* 确保实例可以安全地由池返回
*/
boolean validateObject(PooledObject<T> var1);
/**
* 重新初始化池返回的实例
*/
void activateObject(PooledObject<T> var1) throws Exception;
/**
* 取消初始化要返回到空闲对象池的实例
*/
void passivateObject(PooledObject<T> var1) throws Exception;
}GenericObjectPoolConfig是封装GenericObject池配置的简单“结构”,此类不是线程安全的;它仅用于提供创建池时使用的属性。大多数情况,可以使用GenericObjectPoolConfig提供的默认参数就可以满足日常的需求。
工作原理流程
构造方法
当我们执行构造方法时,主要工作就是创建了一个存储对象的LinkedList类型容器,也就是概念意义上的“池”
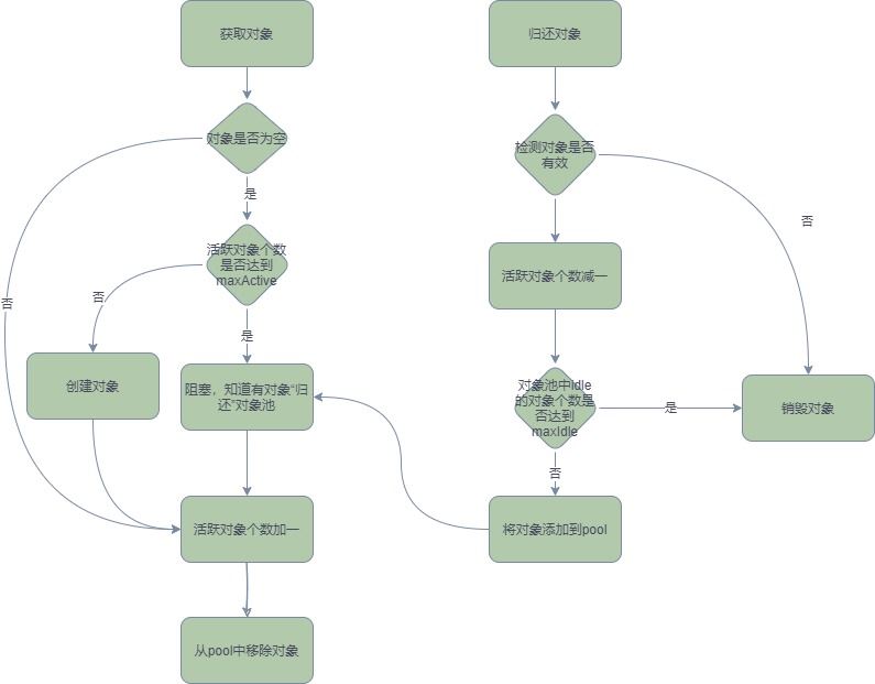
从对象池中获取对象
获取池中的对象是通过borrowObject()命令,源码比较复杂,简单而言就是去LinkedList中获取一个对象,如果不存在的话,要调用构造方法中第一个参数Factory工厂类的makeObject()方法去创建一个对象再获取,获取到对象后要调用validateObject方法判断该对象是否是可用的,如果是可用的才拿去使用。LinkedList容器减一
归还对象到线程池
简单而言就是先调用validateObject方法判断该对象是否是可用的,如果可用则归还到池中,LinkedList容器加一,如果是不可以的则调用destroyObject方法进行销毁
上面三步就是最简单的流程,由于取和还的流程步骤都在borrowObject和returnObject方法中固定的,所以我们只要重写Factory工厂类的makeObject()和validateObject以及destroyObject方法即可实现最简单的池的管理控制,通过构造方法传入该Factory工厂类对象则可以创建最简单的对象池管理类。这算是比较好的解耦设计模式,借和还的流程如下图所示:

<dependency> <groupId>org.apache.commons</groupId> <artifactId>commons-pool2</artifactId> <version>2.7.0</version> </dependency> <!-- https://mvnrepository.com/artifact/com.jcraft/jsch --> <dependency> <groupId>com.jcraft</groupId> <artifactId>jsch</artifactId> <version>0.1.55</version> </dependency>
<?xml version="1.0" encoding="UTF-8"?> <project xmlns="http://maven.apache.org/POM/4.0.0" xmlns:xsi="http://www.w3.org/2001/XMLSchema-instance" xsi:schemaLocation="http://maven.apache.org/POM/4.0.0 http://maven.apache.org/xsd/maven-4.0.0.xsd"> <parent> <artifactId>vipsoft-parent</artifactId> <groupId>com.vipsoft.boot</groupId> <version>1.0-SNAPSHOT</version> </parent> <modelVersion>4.0.0</modelVersion> <artifactId>vipsoft-sftp</artifactId> <version>1.0-SNAPSHOT</version> <dependencies> <dependency> <groupId>org.apache.commons</groupId> <artifactId>commons-pool2</artifactId> <version>2.7.0</version> </dependency> <!-- https://mvnrepository.com/artifact/com.jcraft/jsch --> <dependency> <groupId>com.jcraft</groupId> <artifactId>jsch</artifactId> <version>0.1.55</version> </dependency> <dependency> <groupId>org.eclipse.paho</groupId> <artifactId>org.eclipse.paho.client.mqttv3</artifactId> <version>1.2.5</version> </dependency> <dependency> <groupId>cn.hutool</groupId> <artifactId>hutool-all</artifactId> <version>5.3.6</version> </dependency> <dependency> <groupId>org.springframework.boot</groupId> <artifactId>spring-boot-starter-web</artifactId> </dependency> <dependency> <groupId>org.springframework.boot</groupId> <artifactId>spring-boot-starter-actuator</artifactId> </dependency> <dependency> <groupId>org.springframework.boot</groupId> <artifactId>spring-boot-starter-test</artifactId> <scope>test</scope> <exclusions> <exclusion> <groupId>org.junit.vintage</groupId> <artifactId>junit-vintage-engine</artifactId> </exclusion> </exclusions> </dependency> </dependencies> <build> <plugins> <plugin> <groupId>org.springframework.boot</groupId> <artifactId>spring-boot-maven-plugin</artifactId> </plugin> </plugins> </build> </project>
application.yaml
server: port: 8088 application: name: sftp Demo sftp: host: 172.16.3.88 # 服务器ip port: 22 # ssh端口 username: root # 用户名 password: root # 密码 # 连接池参数 pool: max-total: 10 max-idle: 10 min-idle: 5
SftpPoolException.java
package com.vipsoft.sftp.exception;
/**
* sftp连接池异常
*/
public class SftpPoolException extends RuntimeException {
private static final long serialVersionUID = 1L;
/**
* Constructs a new runtime exception with {@code null} as its
* detail message. The cause is not initialized, and may subsequently be
* initialized by a call to {@link #initCause}.
*/
public SftpPoolException() {
}
/**
* Constructs a new runtime exception with the specified detail message.
* The cause is not initialized, and may subsequently be initialized by a
* call to {@link #initCause}.
*
* @param message the detail message. The detail message is saved for
* later retrieval by the {@link #getMessage()} method.
*/
public SftpPoolException(String message) {
super(message);
}
/**
* Constructs a new runtime exception with the specified detail message and
* cause. <p>Note that the detail message associated with
* {@code cause} is <i>not</i> automatically incorporated in
* this runtime exception's detail message.
*
* @param message the detail message (which is saved for later retrieval
* by the {@link #getMessage()} method).
* @param cause the cause (which is saved for later retrieval by the
* {@link #getCause()} method). (A <tt>null</tt> value is
* permitted, and indicates that the cause is nonexistent or
* unknown.)
* @since 1.4
*/
public SftpPoolException(String message, Throwable cause) {
super(message, cause);
}
/**
* Constructs a new runtime exception with the specified cause and a
* detail message of <tt>(cause==null ? null : cause.toString())</tt>
* (which typically contains the class and detail message of
* <tt>cause</tt>). This constructor is useful for runtime exceptions
* that are little more than wrappers for other throwables.
*
* @param cause the cause (which is saved for later retrieval by the
* {@link #getCause()} method). (A <tt>null</tt> value is
* permitted, and indicates that the cause is nonexistent or
* unknown.)
* @since 1.4
*/
public SftpPoolException(Throwable cause) {
super(cause);
}
/**
* Constructs a new runtime exception with the specified detail
* message, cause, suppression enabled or disabled, and writable
* stack trace enabled or disabled.
*
* @param message the detail message.
* @param cause the cause. (A {@code null} value is permitted,
* and indicates that the cause is nonexistent or unknown.)
* @param enableSuppression whether or not suppression is enabled
* or disabled
* @param writableStackTrace whether or not the stack trace should
* be writable
* @since 1.7
*/
public SftpPoolException(String message, Throwable cause, boolean enableSuppression, boolean writableStackTrace) {
super(message, cause, enableSuppression, writableStackTrace);
}
}SftpConfig.java
package com.vipsoft.sftp.config;
import com.vipsoft.sftp.pool.SftpFactory;
import com.vipsoft.sftp.pool.SftpPool;
import com.vipsoft.sftp.utils.SftpUtil;
import org.springframework.boot.context.properties.EnableConfigurationProperties;
import org.springframework.context.annotation.Bean;
import org.springframework.context.annotation.Configuration;
@Configuration
@EnableConfigurationProperties(SftpProperties.class)
public class SftpConfig {
// 工厂
@Bean
public SftpFactory sftpFactory(SftpProperties properties) {
return new SftpFactory(properties);
}
// 连接池
@Bean
public SftpPool sftpPool(SftpFactory sftpFactory) {
return new SftpPool(sftpFactory);
}
// 辅助类
@Bean
public SftpUtil sftpUtil(SftpPool sftpPool) {
return new SftpUtil(sftpPool);
}
}SftpProperties.java
package com.vipsoft.sftp.config;
import com.jcraft.jsch.ChannelSftp;
import org.apache.commons.pool2.impl.GenericObjectPoolConfig;
import org.springframework.boot.context.properties.ConfigurationProperties;
@ConfigurationProperties(prefix = "sftp")
public class SftpProperties {
private String host;
private int port = 22;
private String username = "root";
private String password = "root";
private Pool pool = new Pool();
public String getHost() {
return host;
}
public void setHost(String host) {
this.host = host;
}
public int getPort() {
return port;
}
public void setPort(int port) {
this.port = port;
}
public String getUsername() {
return username;
}
public void setUsername(String username) {
this.username = username;
}
public String getPassword() {
return password;
}
public void setPassword(String password) {
this.password = password;
}
public Pool getPool() {
return pool;
}
public void setPool(Pool pool) {
this.pool = pool;
}
public static class Pool extends GenericObjectPoolConfig<ChannelSftp> {
private int maxTotal = DEFAULT_MAX_TOTAL;
private int maxIdle = DEFAULT_MAX_IDLE;
private int minIdle = DEFAULT_MIN_IDLE;
public Pool() {
super();
}
@Override
public int getMaxTotal() {
return maxTotal;
}
@Override
public void setMaxTotal(int maxTotal) {
this.maxTotal = maxTotal;
}
@Override
public int getMaxIdle() {
return maxIdle;
}
@Override
public void setMaxIdle(int maxIdle) {
this.maxIdle = maxIdle;
}
@Override
public int getMinIdle() {
return minIdle;
}
@Override
public void setMinIdle(int minIdle) {
this.minIdle = minIdle;
}
}
}SftpFactory.java
package com.vipsoft.sftp.pool;
import com.jcraft.jsch.ChannelSftp;
import com.jcraft.jsch.JSch;
import com.jcraft.jsch.JSchException;
import com.jcraft.jsch.Session;
import com.vipsoft.sftp.config.SftpProperties;
import com.vipsoft.sftp.exception.SftpPoolException;
import org.apache.commons.pool2.BasePooledObjectFactory;
import org.apache.commons.pool2.PooledObject;
import org.apache.commons.pool2.impl.DefaultPooledObject;
import org.slf4j.Logger;
import org.slf4j.LoggerFactory;
import java.util.Properties;
public class SftpFactory extends BasePooledObjectFactory<ChannelSftp> {
private final Logger logger = LoggerFactory.getLogger(this.getClass());
private SftpProperties properties;
public SftpProperties getProperties() {
return properties;
}
public void setProperties(SftpProperties properties) {
this.properties = properties;
}
public SftpFactory(SftpProperties properties) {
this.properties = properties;
}
@Override
public ChannelSftp create() {
try {
JSch jsch = new JSch();
Session sshSession = jsch.getSession(properties.getUsername(), properties.getHost(), properties.getPort());
sshSession.setPassword(properties.getPassword());
Properties sshConfig = new Properties();
sshConfig.put("StrictHostKeyChecking", "no");
sshSession.setConfig(sshConfig);
sshSession.connect();
ChannelSftp channel = (ChannelSftp) sshSession.openChannel("sftp");
channel.connect();
return channel;
} catch (JSchException e) {
throw new SftpPoolException("连接sfpt失败", e);
}
}
@Override
public PooledObject<ChannelSftp> wrap(ChannelSftp channelSftp) {
return new DefaultPooledObject<>(channelSftp);
}
// 销毁对象
@Override
public void destroyObject(PooledObject<ChannelSftp> p) {
ChannelSftp channelSftp = p.getObject();
channelSftp.disconnect();
}
}SftpPool.java
package com.vipsoft.sftp.pool;
import com.jcraft.jsch.ChannelSftp;
import org.apache.commons.pool2.impl.GenericObjectPool;
public class SftpPool<T> extends GenericObjectPool<ChannelSftp> {
public SftpPool(SftpFactory factory) {
super(factory,factory.getProperties().getPool());
}
/**
* 获取一个sftp连接对象
* @return sftp连接对象
*/
@Override
public ChannelSftp borrowObject() throws Exception {
return super.borrowObject();
}
/**
* 归还一个sftp连接对象
* @param channelSftp sftp连接对象
*/
@Override
public void returnObject(ChannelSftp channelSftp) {
if (channelSftp!=null) {
super.returnObject(channelSftp);
}
}
}ByteUtil.java
package com.vipsoft.sftp.utils;
import com.jcraft.jsch.ChannelSftp;
import com.jcraft.jsch.SftpException;
import com.vipsoft.sftp.exception.SftpPoolException;
import com.vipsoft.sftp.pool.SftpPool;
import java.io.InputStream;
public class SftpUtil {
private SftpPool pool;
public SftpUtil(SftpPool pool) {
this.pool = pool;
}
/**
* 下载文件
*
* @param dir 远程目录
* @param name 远程文件名
* @return 文件字节数组
*/
public byte[] download(String dir, String name) {
ChannelSftp sftp = null;
try {
sftp = pool.borrowObject();
sftp.cd(dir);
InputStream in = sftp.get(name);
return ByteUtil.inputStreamToByteArray(in);
} catch (Exception e) {
throw new SftpPoolException("sftp下载文件出错", e);
} finally {
pool.returnObject(sftp);
}
}
/**
* 上传文件
*
* @param dir 远程目录
* @param name 远程文件名
* @param in 输入流
*/
public void upload(String dir, String name, InputStream in) {
ChannelSftp sftp = null;
try {
sftp = pool.borrowObject();
mkdirs(sftp, dir);
sftp.cd(dir);
sftp.put(in, name);
} catch (Exception e) {
throw new SftpPoolException("sftp上传文件出错", e);
} finally {
pool.returnObject(sftp);
}
}
/**
* 删除文件
*
* @param dir 远程目录
* @param name 远程文件名
*/
public void delete(String dir, String name) {
ChannelSftp sftp = null;
try {
sftp = pool.borrowObject();
sftp.cd(dir);
sftp.rm(name);
} catch (Exception e) {
throw new SftpPoolException("sftp删除文件出错", e);
} finally {
pool.returnObject(sftp);
}
}
/**
* 递归创建多级目录
*
* @param dir 多级目录
*/
private void mkdirs(ChannelSftp sftp, String dir) {
String[] folders = dir.split("/");
try {
sftp.cd("/");
for (String folder : folders) {
if (folder.length() > 0) {
try {
sftp.cd(folder);
} catch (Exception e) {
sftp.mkdir(folder);
sftp.cd(folder);
}
}
}
} catch (SftpException e) {
throw new SftpPoolException("sftp创建目录出错", e);
}
}
}SftpTest.java
package com.vipsoft.sftp;
import com.vipsoft.sftp.utils.SftpUtil;
import org.junit.jupiter.api.Test;
import org.springframework.beans.factory.annotation.Autowired;
import org.springframework.boot.test.context.SpringBootTest;
@SpringBootTest
public class SftpTest {
@Autowired
private SftpUtil sftpUtil;
@Test
void downloadTest() {
byte[] dockerfiles = sftpUtil.download("/opt/demo/", "Dockerfile");
System.out.println("FileSize =>" + dockerfiles.length);
}
}
售后无忧
立即购买>office旗舰店
售后无忧
立即购买>office旗舰店
售后无忧
立即购买>office旗舰店
售后无忧
立即购买>office旗舰店
正版软件
正版软件
正版软件
正版软件
正版软件
1
2
3
7
9