您的位置:首页 >java怎么实现一个流程编排框架
发布于2023-05-01 阅读(0)
扫一扫,手机访问
之前有讲到要支持yml、properties、xml、json、接口的形式注册流程模型,为了体现职责单一原则,我们需要把一种格式解析的逻辑独立处理,为了体现对扩展开发,对修改关闭原则,我们先定义一组接口,然后通过工厂模式提供对应的实现逻辑;这里工厂是使用者,通过接口调用具体的实现,实现在这里是提供者,又是一组策略模式。

流程加载我们需要知道其他的几个需求功能点:1、提供对外统一访问接口;2、提供执行记录和执行耗时;3、不同流程节点需要定义不同的解析器;4、通过工厂创建解析类型;5、流程节点按照顺序执行。

通过不同的节点类型执行不同的解析方式,显而易见这里需要用工厂模式去做解析类创建,而且需要做到对外扩展开发对修改关闭,新增节点不用动其他代码逻辑,只要在工厂函数里面添加一个节点解析器;同时我们这里定义一个Map集合用于在加载工厂函数的时候就把解析对象创建,而不用每次解析的时候再去创建解析器,减少不必要的内存
代码如下:
public class NodeComponentFactory {
private final static Map<String,NodeParser> cacheParser = new HashMap<>();
static {
cacheParser.put(NodeParserEnum.method.name(),new MethodNodeComponent());
cacheParser.put(NodeParserEnum.bean.name(),new BeanNodeComponent());
cacheParser.put(NodeParserEnum.condition.name(),new ConditionNodeComponent());
cacheParser.put(NodeParserEnum.service.name(),new ServiceNodeComponent());
cacheParser.put(NodeParserEnum.subflow.name(),new SubFlowNodeComponent());
}
public static NodeParser getNodeInstance(String nodeName){
return cacheParser.get(nodeName);
}
}
当我们发现每一种节点解析类型都需要去实现parser接口,而且每个节点都有类似的步骤,那我们这里就要考虑用抽象工厂,也符合一个依赖倒置的的设计原则,上层模块通过依赖接口访问,下次模块继承抽象类,同时也用到了策略模式做接口调用;在实现的逻辑过程我们会发现很多步骤是重复的,比如初始化入参、执行记录,所有我们把重复的内容放到抽象类,通过模板模式的方式,让流程节点只关注解析层面;
public abstract class AbstractNodeComponent implements NodeParser{
public Map<String, Node> nodeMap;
/**
* 初始化参数
* @param inputUrl
* @param baseInput
* @return
*/
public BaseInput initInput(String inputUrl, BaseInput baseInput){
BaseInput baseInputTarget = ClassUtil.newInstance(inputUrl, BaseInput.class);
BeanUtils.copyProperties(baseInput,baseInputTarget);
return baseInputTarget;
}
/**
* 解析节点信息
* @param node 节点信息
* @param baseInput 请求参数
* @param baseTemp 临时上下文
* @return
*/
public BaseOutput parserNode(Node node, BaseInput baseInput, BaseTemp baseTemp){
baseTemp.setFlowRecord(baseTemp.getFlowRecord().append(FlowConstants.NODEKEY+FlowConstants.NODE+FlowConstants.COLON+node.getId()));
BaseOutput baseOutput = parser(node, baseInput, baseTemp);
return baseOutput;
};
@Override
public void setNodeMap(Map<String, Node> nodeMap) {
this.nodeMap = nodeMap;
}
@Override
public abstract BaseOutput parser(Node node, BaseInput baseInput, BaseTemp baseTemp);
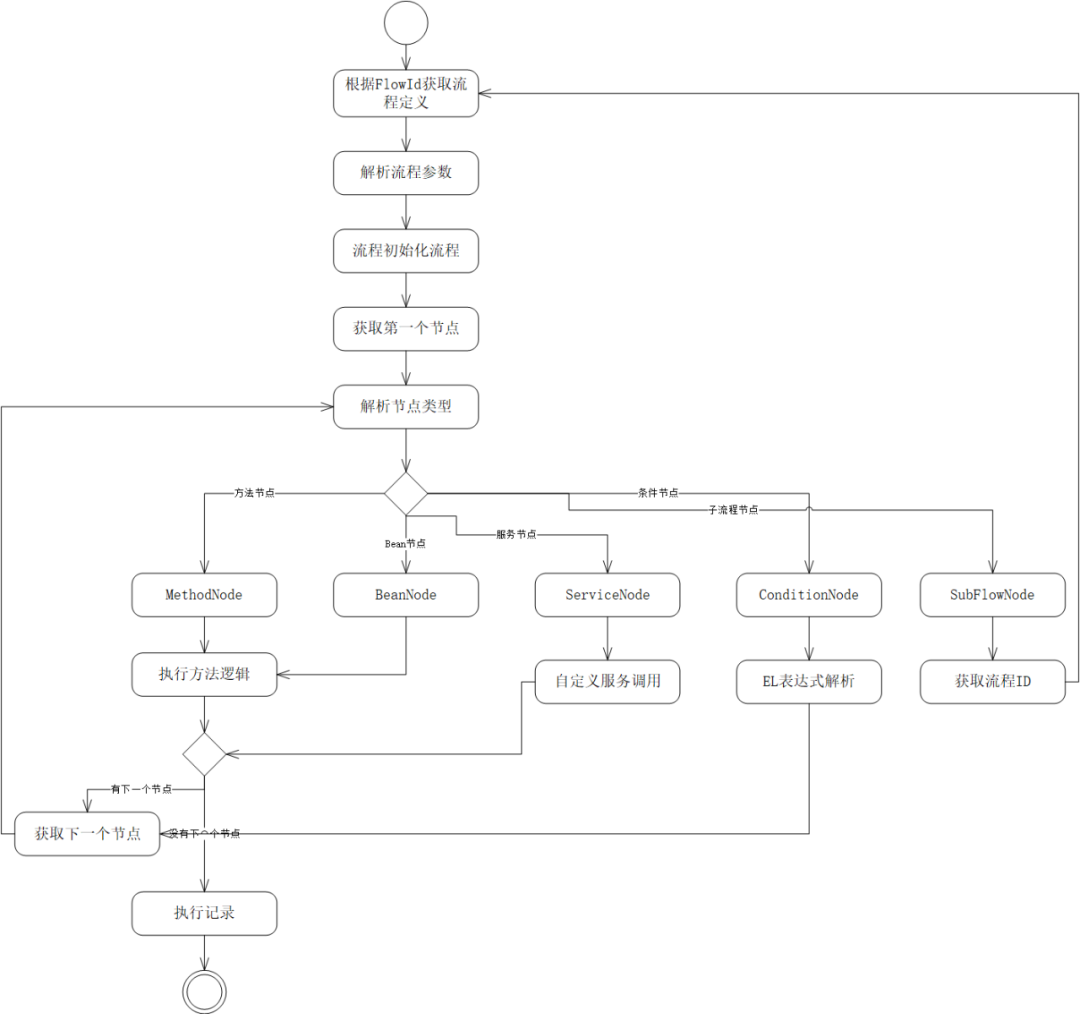
}流程执行我们需要把组件分的很细,最好是独立实现一个功能的类划分成一个组件,体现职责单一原则,也只要把执行功能划分的很细,才能在流程执行的各个流程中灵活组合;在下面流程图中可以看到几个组件,第一个是流程统一执行的入口,这里会有两个地方会用到,第一个就是给外部调用的接口,第二个是子流程执行的入口;第二个组件是节点统一加载管理组件也就是上文提到的工厂类;第三个就是每个组件自己的解析器,用于实现不同类型节点的操作;在设计的过程中一定知道 流程 、管理、节点之间的边界,减少耦合,只有这样不同的组件才能灵活组成。

上一篇:java类加载器的常用方法有哪些
售后无忧
立即购买>office旗舰店
售后无忧
立即购买>office旗舰店
售后无忧
立即购买>office旗舰店
售后无忧
立即购买>office旗舰店
正版软件
正版软件
正版软件
正版软件
1
2
3
7
9