您的位置:首页 >SpringBoot怎么通过自定义classloader加密保护class文件
发布于2023-06-02 阅读(0)
扫一扫,手机访问
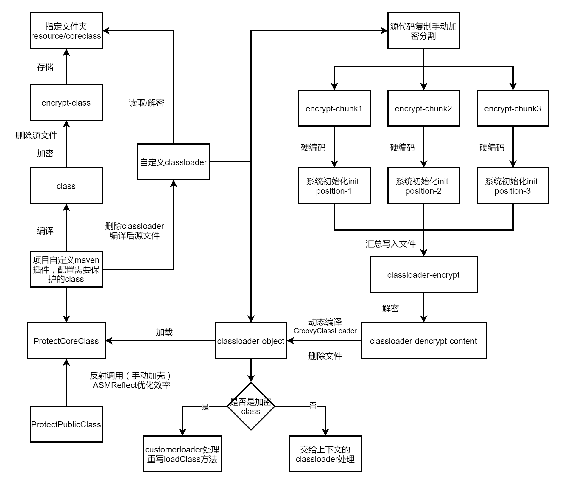
最近针对公司框架进行关键业务代码进行加密处理,防止通过jd-gui等反编译工具能够轻松还原工程代码,相关混淆方案配置使用比较复杂且针对springboot项目问题较多,所以针对class文件加密再通过自定义的classloder进行解密加载,此方案并不是绝对安全,只是加大反编译的困难程度,防君子不防小人,整体加密保护流程图如下图所示

使用自定义maven插件对编译后指定的class文件进行加密,加密后的class文件拷贝到指定路径,这里是保存到resource/coreclass下,删除源class文件,加密使用的是简单的DES对称加密
@Parameter(name = "protectClassNames", defaultValue = "")
private List<String> protectClassNames;
@Parameter(name = "noCompileClassNames", defaultValue = "")
private List<String> noCompileClassNames;
private List<String> protectClassNameList = new ArrayList<>();
private void protectCore(File root) throws IOException {
if (root.isDirectory()) {
for (File file : root.listFiles()) {
protectCore(file);
}
}
String className = root.getName().replace(".class", "");
if (root.getName().endsWith(".class")) {
//class筛选
boolean flag = false;
if (protectClassNames!=null && protectClassNames.size()>0) {
for (String item : protectClassNames) {
if (className.equals(item)) {
flag = true;
}
}
}
if(noCompileClassNames.contains(className)){
boolean deleteResult = root.delete();
if(!deleteResult){
System.gc();
deleteResult = root.delete();
}
System.out.println("【noCompile-deleteResult】:" + deleteResult);
}
if (flag && !protectClassNameList.contains(className)) {
protectClassNameList.add(className);
System.out.println("【protectCore】:" + className);
FileOutputStream fos = null;
try {
final byte[] instrumentBytes = doProtectCore(root);
//加密后的class文件保存路径
String folderPath = output.getAbsolutePath() + "\\" + "classes";
File folder = new File(folderPath);
if(!folder.exists()){
folder.mkdir();
}
folderPath = output.getAbsolutePath() + "\\" + "classes"+ "\\" + "coreclass" ;
folder = new File(folderPath);
if(!folder.exists()){
folder.mkdir();
}
String filePath = output.getAbsolutePath() + "\\" + "classes" + "\\" + "coreclass" + "\\" + className + ".class";
System.out.println("【filePath】:" + filePath);
File protectFile = new File(filePath);
if (protectFile.exists()) {
protectFile.delete();
}
protectFile.createNewFile();
fos = new FileOutputStream(protectFile);
fos.write(instrumentBytes);
fos.flush();
} catch (MojoExecutionException e) {
System.out.println("【protectCore-exception】:" + className);
e.printStackTrace();
} finally {
if (fos != null) {
fos.close();
}
if(root.exists()){
boolean deleteResult = root.delete();
if(!deleteResult){
System.gc();
deleteResult = root.delete();
}
System.out.println("【protectCore-deleteResult】:" + deleteResult);
}
}
}
}
}
private byte[] doProtectCore(File clsFile) throws MojoExecutionException {
try {
FileInputStream inputStream = new FileInputStream(clsFile);
byte[] content = ProtectUtil.encrypt(inputStream);
inputStream.close();
return content;
} catch (Exception e) {
throw new MojoExecutionException("doProtectCore error", e);
}
}1.加密后的文件也是class文件,为了防止在递归查找中重复加密,需要对已经加密后的class名称记录防止重复
2.在删除源文件时可能出现编译占用的情况,执行System.gc()后方可删除
3.针对自定义插件的列表形式的configuration节点可以使用List来映射
插件使用配置如图所示

创建CustomClassLoader继承自ClassLoader,重写findClass方法只处理装载加密后的class文件,其他class交有默认加载器处理,需要注意的是默认处理不能调用super.finclass方法,在idea调试没问题,打成jar包运行就会报加密的class中的依赖class无法加载(ClassNoDefException/ClassNotFoundException),这里使用的是当前线程的上下文的类加载器就没有问题(Thread.currentThread().getContextClassLoader())
public class CustomClassLoader extends ClassLoader {
@Override
protected Class<?> findClass(String name) throws ClassNotFoundException {
Class<?> clz = findLoadedClass(name);
//先查询有没有加载过这个类。如果已经加载,则直接返回加载好的类。如果没有,则加载新的类。
if (clz != null) {
return clz;
}
String[] classNameList = name.split("\\.");
String classFileName = classNameList[classNameList.length - 1];
if (classFileName.endsWith("MethodAccess") || !classFileName.endsWith("CoreUtil")) {
return Thread.currentThread().getContextClassLoader().loadClass(name);
}
ClassLoader parent = this.getParent();
try {
//委派给父类加载
clz = parent.loadClass(name);
} catch (Exception e) {
//log.warn("parent load class fail:"+ e.getMessage(),e);
}
if (clz != null) {
return clz;
} else {
byte[] classData = null;
ClassPathResource classPathResource = new ClassPathResource("coreclass/" + classFileName + ".class");
InputStream is = null;
try {
is = classPathResource.getInputStream();
classData = DESEncryptUtil.decryptFromByteV2(FileUtil.convertStreamToByte(is), "xxxxxxx");
} catch (Exception e) {
e.printStackTrace();
throw new ProtectClassLoadException("getClassData error");
} finally {
try {
if (is != null) {
is.close();
}
} catch (IOException e) {
e.printStackTrace();
}
}
if (classData == null) {
throw new ClassNotFoundException();
} else {
clz = defineClass(name, classData, 0, classData.length);
}
return clz;
}
}
}classloader加密class文件处理方案的漏洞在于自定义类加载器是完全暴露的,只需进行分析解密流程就能获取到原始class文件,所以我们需要对classloder的内容进行隐藏
1.把classloader的源文件在编译期间进行删除(maven自定义插件实现)
2.将classloder的内容进行base64编码后拆分内容寻找多个系统启动注入点写入到loader.key文件中(拆分时写入的路径和文件名需要进行base64加密避免全局搜索),例如
private static void init() {
String source = "dCA9IG5hbWUuc3BsaXQoIlxcLiIpOwogICAgICAgIFN0cmluZyBjbGFzc0ZpbGVOYW1lID0gY2xhc3NOYW1lTGlzdFtjbGFzc05hbWVMaXN0Lmxlbmd0aCAtIDFdOwogICAgICAgIGlmIChjbGFzc0ZpbGVOYW1lLmVuZHNXaXRoKCJNZXRob2RBY2Nlc3MiKSB8fCAhY2xhc3NGaWxlTmFtZS5lbmRzV2l0aCgiQ29yZVV0aWwiKSkgewogICAgICAgICAgICByZXR1cm4gVGhyZWFkLmN1cnJlbnRUaHJlYWQoKS5nZXRDb250ZXh0Q2xhc3NMb2FkZXIoKS5sb2FkQ2xhc3MobmFtZSk7CiAgICAgICAgfQogICAgICAgIENsYXNzTG9hZGVyIHBhcmVudCA9IHRoaXMuZ2V0UGFyZW50KCk7CiAgICAgICAgdHJ5IHsKICAgICAgICAgICAgLy/lp5TmtL7nu5nniLbnsbvliqDovb0KICAgICAgICAgICAgY2x6ID0gcGFyZW50LmxvYWRDbGFzcyhuYW1lKTsKICAgICAgICB9IGNhdGNoIChFeGNlcHRpb24gZSkgewogICAgICAgICAgICAvL2xvZy53YXJuKCJwYXJlbnQgbG9hZCBjbGFzcyBmYWls77yaIisgZS5nZXRNZXNzYWdlKCksZSk7CiAgICAgICAgfQogICAgICAgIGlmIChjbHogIT0gbnVsbCkgewogICAgICAgICAgICByZXR1cm4gY2x6OwogICAgICAgIH0gZWxzZSB7CiAgICAgICAgICAgIGJ5dGVbXSBjbGFzc0RhdGEgPSBudWxsOwogICAgICAgICAgICBDbGFzc1BhdGhSZXNvdXJjZSBjbGFzc1BhdGhSZXNvdXJjZSA9IG5ldyBDbGFzc1BhdGhSZXNvdXJjZSgiY29yZWNsYXNzLyIgKyBjbGFzc0ZpbGVOYW1lICsgIi5jbGFzcyIpOwogICAgICAgICAgICBJbnB1dFN0cmVhbSBpcyA9IG51bGw7CiAgICAgICAgICAgIHRyeSB7CiAgICAgICAgICAgICAgICBpcyA9IGNsYXNzUGF0aFJlc291cmNlLmdldElucHV0U3RyZWFtKCk7CiAgICAgICAgICAgICAgICBjbGFzc0RhdGEgPSBERVNFbmNyeXB0VXRpbC5kZWNyeXB0RnJvbUJ5dGVWMihGaWxlVXRpbC5jb252ZXJ0U3RyZWFtVG9CeXRlKGlzKSwgIlNGQkRiRzkxWkZoaFltTmtNVEl6TkE9PSIpOwogICAgICAgICAgICB9IGNhdGNoIChFeGNlcHRpb24gZSkgewogICAgICAgICAgICAgICAgZS5wcmludFN0YWNrVHJhY2UoKTsKICAgICAgICAgICAgICAgIHRocm93IG5ldyBQc";
String filePath = "";
try{
filePath = new String(Base64.decodeBase64("dGVtcGZpbGVzL2R5bmFtaWNnZW5zZXJhdGUvbG9hZGVyLmtleQ=="),"utf-8");
}catch (Exception e){
e.printStackTrace();
}
FileUtil.writeFile(filePath, source,true);
}3.通过GroovyClassLoader对classloder的内容(字符串)进行动态编译获取到对象,删除loader.key文件
pom文件增加动态编译依赖
<dependency> <groupId>org.codehaus.groovy</groupId> <artifactId>groovy-all</artifactId> <version>2.4.13</version> </dependency>
获取文件内容进行编译代码如下(写入/读取注意utf-8处理防止乱码)
public class CustomCompile {
private static Object Compile(String source){
Object instance = null;
try{
// 编译器
CompilerConfiguration config = new CompilerConfiguration();
config.setSourceEncoding("UTF-8");
// 设置该GroovyClassLoader的父ClassLoader为当前线程的加载器(默认)
GroovyClassLoader groovyClassLoader = new GroovyClassLoader(Thread.currentThread().getContextClassLoader(), config);
Class<?> clazz = groovyClassLoader.parseClass(source);
// 创建实例
instance = clazz.newInstance();
}catch (Exception e){
e.printStackTrace();
}
return instance;
}
public static ClassLoader getClassLoader(){
String filePath = "tempfiles/dynamicgenserate/loader.key";
String source = FileUtil.readFileContent(filePath);
byte[] decodeByte = Base64.decodeBase64(source);
String str = "";
try{
str = new String(decodeByte, "utf-8");
}catch (Exception e){
e.printStackTrace();
}finally {
FileUtil.deleteDirectory("tempfiles/dynamicgenserate/");
}
return (ClassLoader)Compile(str);
}
}因为相关需要加密的class文件都是通过customerclassloder加载的,获取不到显示的class类型,所以我们实际的业务类只能通过反射的方法进行调用,例如业务工具类LicenseUtil,加密后类为LicenseCoreUtil,我们在LicenseUtil的方法中需要反射调用,LicenseCoreUtil中的方法,例如
@Component
public class LicenseUtil {
private String coreClassName = "com.haopan.frame.core.util.LicenseCoreUtil";
public String getMachineCode() throws Exception {
return (String) CoreLoader.getInstance().executeMethod(coreClassName, "getMachineCode");
}
public boolean checkLicense(boolean startCheck) {
return (boolean)CoreLoader.getInstance().executeMethod(coreClassName, "checkLicense",startCheck);
}
}为了避免反射调用随着调用次数的增加损失较多的性能,使用了一个第三方的插件reflectasm,pom增加依赖
<dependency> <groupId>com.esotericsoftware</groupId> <artifactId>reflectasm</artifactId> <version>1.11.0</version> </dependency>
reflectasm使用了MethodAccess快速定位方法并在字节码层面进行调用,CoreLoader的代码如下
public class CoreLoader {
private ClassLoader classLoader;
private CoreLoader() {
classLoader = CustomCompile.getClassLoader();
}
private static class SingleInstace {
private static final CoreLoader instance = new CoreLoader();
}
public static CoreLoader getInstance() {
return SingleInstace.instance;
}
public Object executeMethod(String className,String methodName, Object... args) {
Object result = null;
try {
Class clz = classLoader.loadClass(className);
MethodAccess access = MethodAccess.get(clz);
result = access.invoke(clz.newInstance(), methodName, args);
} catch (Exception e) {
e.printStackTrace();
throw new ProtectClassLoadException("executeMethod error");
}
return result;
}
}
售后无忧
立即购买>office旗舰店
售后无忧
立即购买>office旗舰店
售后无忧
立即购买>office旗舰店
售后无忧
立即购买>office旗舰店
正版软件
正版软件
正版软件
正版软件
正版软件
1
2
3
7
9