您的位置:首页 >领克:部分领克10 EM-P后备箱渗水,将免费更换零部件
发布于2025-12-25 阅读(0)
扫一扫,手机访问
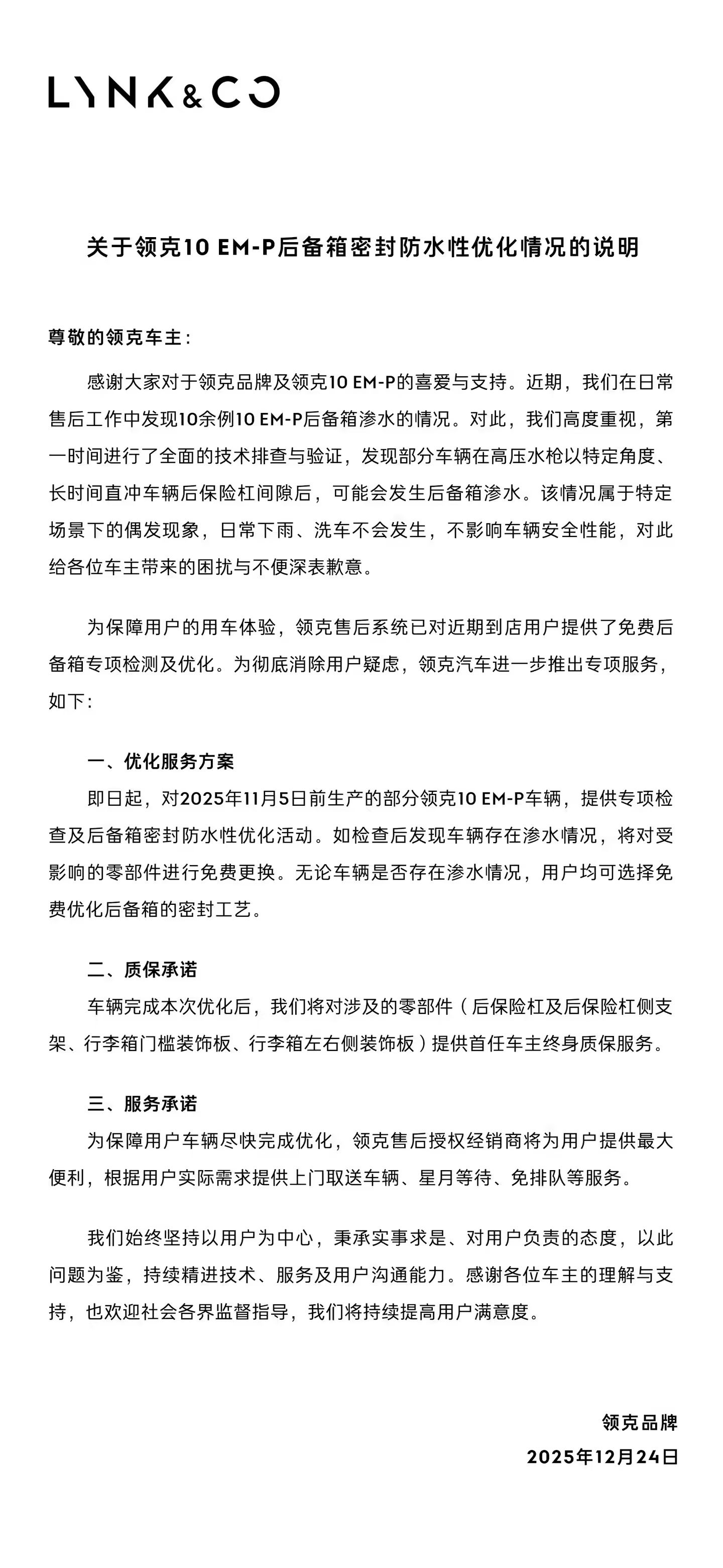
领克汽车官微发布《关于领克 10EM-P 后备箱密封防水性优化情况的说明》。称近期在日常售后工作中发现 10 余例 10 EM-P 后备箱渗水的情况,在完成技术排查与验证后,发现部分车辆在高压水枪以特定角度、长时间直冲车辆后保险杠间隙后,可能会发生后备箱渗水。
领克汽车称,该情况属于特定场景下的偶发现象,日常下雨、洗车不会发生,不影响车辆安全性能。从公告获悉,领克汽车为此将提供一系列专项服务。
一、优化服务方案
即日起,对 2025 年 11 月 5 日前生产的部分领克 10 EM-P 车辆,提供专项检查及后备箱密封防水性优化活动。如检查后发现车辆存在渗水情况,将对受影响的零部件进行免费更换。无论车辆是否存在渗水情况,用户均可选择免费优化后备箱的密封工艺。
二、质保承诺
车辆完成本次优化后,将对涉及的零部件(后保险杠及后保险杠侧支架、行李箱门槛装饰板、行李箱左右侧装饰板)提供首任车主终身质保服务。
三、服务承诺
为保障用户车辆尽快完成优化,领克售后授权经销商将为用户提供最大便利,根据用户实际需求提供上门取送车辆、星月等待、免排队等服务。

下一篇:番茄小说与今日头条关系解析
售后无忧
立即购买>office旗舰店
售后无忧
立即购买>office旗舰店
售后无忧
立即购买>office旗舰店
售后无忧
立即购买>office旗舰店
正版软件
正版软件
正版软件
正版软件
正版软件
1
2
3
4
5
6
7
8
9