您的位置:首页 >Easyship与Shopify如何集成-Easyship物流工具跨平台集成设置全解析
发布于2026-04-26 阅读(0)
扫一扫,手机访问
做电商,物流环节要是卡住了,整个店铺的运转可能就会慢下来。好消息是,像EasyShip这样的物流平台和Shopify的集成,已经相当成熟了,能为商家省去不少麻烦,把物流体验变得便捷流畅。今天,咱们就来拆解一下,如何一步步完成这两个平台的对接设置。
开始之前,有几项准备工作需要到位。首先,确保你已经有一个正常运营的Shopify店铺账号。同时,在EasyShip平台完成注册并登录。提前准备好店铺的基本信息和你的物流偏好,比如常用的快递公司、包装标准等,这样在后续集成时就能一气呵成,避免反复。

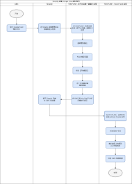
整个集成过程其实并不复杂,只要按顺序操作,很快就能搞定。
登录你的EasyShip账户后,在平台界面找到与Shopify集成的入口。这个入口通常不会藏得太深,一般在“账户设置”、“连接管理”或类似的板块里就能看到。
点击进入集成页面后,系统会提示你授权EasyShip访问你的Shopify店铺数据。跟着页面指引,一步步完成授权操作即可。这一步就像是给两个平台牵线搭桥,是关键一步,务必确保授权信息的准确性。
授权成功后,接下来就是“对号入座”,进行数据映射。你需要把Shopify店铺里的产品信息、客户地址、订单详情等,与EasyShip后台的物流设置一一对应起来。比如,为不同类型的产品指定最合适的物流渠道和包装规格。数据映射得越精准,后面物流流程跑起来就越顺畅,能有效避免发错渠道或计费错误。

数据通了,规则也得跟上。根据你店铺的实际运营需求,在EasyShip中灵活设置物流规则。比如,可以根据订单金额、商品重量、配送目的地等条件,自动匹配最优的物流方式,并设置好运费计算规则。一套合理的自动化规则,既能帮你控制成本,也是提升客户满意度的隐形利器。
正式上线前,别忘了做个全面测试。可以在Shopify后台模拟下一个测试订单,看看订单信息能否准确无误地同步到EasyShip,系统是否会按照你预设的规则选择物流渠道、计算运费。这个测试环节能帮你提前发现并解决可能出现的小问题,比如信息字段缺失、规则触发错误等,确保万无一失。
完成集成后,带来的效率提升是立竿见影的。商家处理订单发货的速度会大幅加快,EasyShip提供的丰富物流渠道选项,也能灵活满足不同客户对时效和价格的需求。更重要的是,系统之间的自动同步,极大地减少了人工重复录入和操作,既提升了效率,也降低了出错率。
另一方面,物流信息的透明度也上来了。订单的实时物流状态可以自动同步回店铺,方便你及时向客户反馈,这直接提升了购物体验。长远来看,借助EasyShip提供的数据分析功能,你可以更清晰地了解不同物流线路的成本和时效,为优化整体的物流策略提供可靠依据,从而持续提升店铺的运营效益。可以说,EasyShip与Shopify的深度集成,是电商精细化运营中一个非常得力的工具,值得尝试。
售后无忧
立即购买>office旗舰店
售后无忧
立即购买>office旗舰店
售后无忧
立即购买>office旗舰店
售后无忧
立即购买>office旗舰店
正版软件
正版软件
正版软件
正版软件
正版软件
1
2
3
4
5
6
7
8
9