您的位置:首页 >MAXONCinema 4D怎么快速建模三维立体的小树模型
发布于2026-04-28 阅读(0)
扫一扫,手机访问

想在Cinema 4D里快速做出一棵风格化的三维小树吗?这事儿其实没看上去那么复杂。今天分享一套高效的流程,不用复杂的插件,就用C4D自带的基础工具,几步就能搞定。咱们直接上手操作。

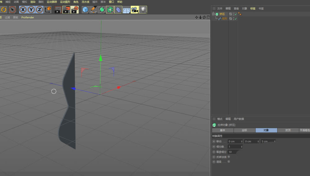
第一步,自然是打开你的C4D软件。接着,在场景中创建一个矩形样条。创建后,你可能会想调整它的尺寸,这完全取决于你心目中树冠的大小和形状。然后,关键的一步来了:按下键盘上的C键。这个操作将矩形“塌陷”或转化为可编辑的多边形对象,这是后续所有精细雕刻的基础。

转为可编辑对象后,切换到点层级模式。这时,整条矩形样条上的控制点就任你摆布了。想让树冠形状更生动,就需要增加更多的点来细化结构。操作很简单:框选样条一侧的全部或多个点,右键单击,在弹出菜单中选择“细分”。这个操作会给线段中间添加新的点。接着,你可以自由拖动这些点,构造出起伏的、不规则的树冠外轮廓。觉得轮廓转角太生硬?没问题,选中你想柔化的点,再次右键,这次选择“倒角”,拖动鼠标就能为这些点创建出平滑的过渡效果。


轮廓塑造好之后,它还是个二维的样条。如何让它有体积感呢?这就轮到“挤压”生成器出场了。在对象管理器中,确保你的样条对象被选中,然后为其添加一个挤压。在挤压的属性面板里,调整“移动”的Z轴数值(或其他轴向,取决于你的视图方向),立刻,一个扁平的形状就有了厚度。这个厚度,其实就是我们树冠的“主体”了。

接下来的步骤是整个效果的核心:克隆。单独一个挤压体怎么看也不像繁茂的树冠。选中挤压对象,添加克隆效果器。重点来了,在克隆的属性面板里,把模式从默认的“线性”改为“放射状”。改完瞬间,你会发现,刚才那个单一的几何体,已经被复制并围绕一个中心点旋转排列开了。
效果不够?那就调参数。增加“数量”,让“枝叶”更密集;调整“半径”,控制树冠整体的丰满度。这里有个容易出错的细节:在“对象”属性页里,一定要留意“平面”的方向选择,它决定了克隆出来的物体围绕哪个轴旋转。通常默认是XZ平面,但如果效果不对,可以尝试切换到XY或YZ平面看看。
最后,去“变换”属性页里,微调一下克隆对象整体的“位置”参数,能让树冠的层次分布更自然,避免所有单元都挤在同一平面上。



基本形态搞定,但一棵树不能只有树冠。回到视图,创建两个圆柱体。一个瘦高些,作为树干;另一个矮胖且半径更大,作为地面或花盆的基础底盘。将它们移动到树冠克隆体的正下方,调整好比例,一棵完整小树的模型骨架就搭建完成了。
最后一步,就是赋予它灵魂——材质与光影。分别给树冠、树干和底盘赋予合适的颜色或纹理材质。别忘了在场景中添加一个“物理天空”,作为全局照明和背景环境。这样一来,你的三维小树模型就从灰模变成了一个有质感、有光照的完整作品。


售后无忧
立即购买>office旗舰店
售后无忧
立即购买>office旗舰店
售后无忧
立即购买>office旗舰店
售后无忧
立即购买>office旗舰店
正版软件
正版软件
正版软件
正版软件
正版软件
1
2
3
4
5
6
7
8
9