商城首页欢迎来到中国正版软件门户

最新文章

  • Java算法设计与分析分治算法实例分析 正版软件
    Java算法设计与分析分治算法实例分析
    一、前言在学习分治算法之前,问你一个问题,相信大家小时候都有存钱罐的经历,父母亲人如果给钱都会往自己的宝藏中存钱,我们每隔一段时间都会清点清点钱。但是一堆钱让你处理起来你可能觉得很复杂,因为数据相对于大脑有点庞大了,并且很容易算错,你可能会将它先分成几个小份算,然后再叠加起来计算总和就获得这堆钱的总数了当然如果你觉得各个部分钱数量还是太大,你依然可以进行划分然后合并,我们之所以这么多是因为:计算每个小堆钱的方式和计算最大堆钱的方式是相同的(区别在于体量上)然后大堆钱总和其实就是小堆钱结果之和。这样其实就有
    1071天前 Java 0
  • 怎么搭建单机Redis缓存服务 正版软件
    怎么搭建单机Redis缓存服务
    1.安装gcc[root@localhost~]#yuminstallgcc已加载插件:fastestmirror,langpacksbase|3.6kB00:00:00Loadingmirrorspeedsfromcachedhostfile*base:正在解决依赖关系-->正在检查事务--->软件包gcc.x86_64.0.4.8.5-16.el7将被升级--->软件包gcc.x86_64.0.4.8.5-44.el7将被更新-->正在处理依赖关系libgomp=4.8.5-44.el7,它被软件包g
    1071天前 redis 0
  • java中HashSet的使用特点有哪些 正版软件
    java中HashSet的使用特点有哪些
    HashSet和TreeSet区别1、HashSet底层使用Hash表。确保元素唯一性的原理:判断元素的hashCode值是否相同。如果是一样的话,会继续判断元素的equals方法是否是true。TreeSet底层采用红黑树。确保元素的唯一性是通过Comparable或Comparator接口实现的。HashSet和HashMap区别2、事实上,HashSet的底层实现还是HashMap,只是它只使用了Key,具体如下:(1)在HashSet的add方法的底层,使用HashMap的put方法将key=e,
    1071天前 Java hashset 0
  • Java9对HTTP2协议支持与非阻塞HTTP API实例分析 正版软件
    Java9对HTTP2协议支持与非阻塞HTTP API实例分析
    一、HTTP/2简介HTTP/2旨在减轻HTTP/1.1维护复杂基础结构所造成的痛苦,性能良好。尽管HTTP/2仍然与HTTP/1.1向后兼容,但它不再是基于文本的协议。HTTP/2多路复用使单个连接可以处理多个双向流,允许客户端通过单个连接同时下载多个资源。HTTP1.x协议是基于文本的,因此报文很冗长。有的时候,同一组HTTPHeaders被一遍又一遍地交换。HTTP/2通过跨请求维护HTTPHeaders,消除重复交换的数据,大大减少了数据交互所需的带宽。HTTP/2数据推送您可能认为HTTP/2的
    1071天前 API Java Http 0
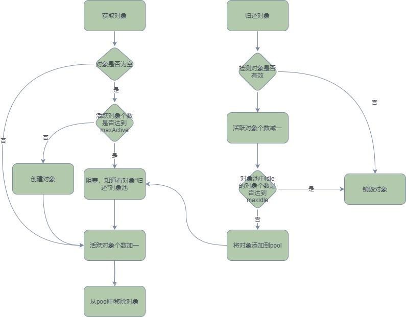
  • Java BasePooledObjectFactory对象池化技术如何使用 正版软件
    Java BasePooledObjectFactory对象池化技术如何使用
    JavaGenericObjectPool对象池化技术--SpringBootsftp连接池工具类一个对象池包含一组已经初始化过且可以使用的对象,而可以在有需求时创建和销毁对象。池的用户可以从池子中取得对象,对其进行操作处理,并在不需要时归还给池子而非直接销毁它。这是一种特殊的工厂对象。BasePooledObjectFactory对象池化技术的使用Pom.xmlorg.apache.commonscommons-pool22.7.0MqttConnection.javapackagecom.vipsof
    1071天前 Java 0
  • php7 php.ini中没有mysql.all如何解决 正版软件
    php7 php.ini中没有mysql.all如何解决
    PHP7中的迁移问题PHP7是PHP的下一个主要版本,它在性能和安全方面都有巨大的改进,因此很多网站都希望尽快升级到PHP7。然而,升级到PHP7并不总是容易的。由于与之前版本的不兼容性,企业可能需要进行一些修改,通常是在应用代码中和PHP配置文件中做一些调整。如上所述,PHP7中的mysql扩展已经被删除,因此如果你在旧版本的PHP中使用了mysql扩展,那么你需要在迁移到PHP7时进行一些修改。你可以选择将mysql扩展替换为mysqli扩展(mysqli是“MySQLImproved”扩展的缩写,提
    1071天前 MySQL PHP php.ini 0
  • MySQL多表查询案例分析 正版软件
    MySQL多表查询案例分析
    多表查询案列说明笛卡尔积的理解selectid,department_namefromemployees,departments;#错的selectid,department_id,department_namefromemployeesCROSSJOINdepartments;#错的每个员工和每个部门匹配了一遍(查出的条目数=id数*department数)错误原因:缺少连接条件笛卡尔积的解决编写连接条件:表1.列=表二.列(若多个表连接,至少要用n-1个连接条件)selectid,employees.
    1071天前 MySQL 0
  • Java面向对象设计的六大原则是什么 正版软件
    Java面向对象设计的六大原则是什么
      单一职责原则  单一职责原则的定义是就一个类而言,应该仅有一个引起他变化的原因。也就是说一个类应该只负责一件事情。如果一个类负责了方法M1,方法M2两个不同的事情,当M1方法发生变化的时候,我们需要修改这个类的M1方法,但是这个时候就有可能导致M2方法不能工作。这个不是我们期待的,但是由于这种设计却很有可能发生。所以这个时候,我们需要把M1方法,M2方法单独分离成两个类。让每个类只专心处理自己的方法。  单一职责原则的好处如下:  可以降低类的复杂度,一个类只负责一项职责,这样逻辑也简单很多提高类的可
    1071天前 Java 0
  • Java持久化XML文件怎么配置 正版软件
    Java持久化XML文件怎么配置
    选择一个格式编写配置文件是一件相当复杂的事情。我曾经试过把配置项使用逗号分隔保存在一个文本文件里,也试过把配置项保存在非常详细的YAML和XML中。对于配置文件来说,最重要是要有一致性和规律性,它们使你可以简单快速地编写代码,从配置文件中解析出数据;同时,当用户决定要做出修改时,很方便地保存和更新配置。目前有几种流行的配置文件格式。对于大多数常见的配置文件格式,Java都有对应的库library。在本文中,我将使用XML格式。对于一些项目,你可能会选择使用XML,因为它的一个突出特点是能够为包含的数据提供
    1071天前 Java xml 0
  • mysql中如何修改事务隔离级别 正版软件
    mysql中如何修改事务隔离级别
    修改方法:1、在命令窗口中执行“setsessiontransactionisolationlevel事务级别;”语句即可;2、打开“mysql.ini”文件,添加“transaction-isolation=事务级别”语句即可。本教程操作环境:windows7系统、mysql8版本、DellG3电脑。mysql事务隔离级别事务的隔离级别分为:未提交读(readuncommitted)、已提交读(readcommitted)、可重复读(repeatableread)、串行化(serializable)。R
    1071天前 MySQL 0