您的位置:首页 >C4D制作三维箭头模型教程
发布于2025-09-19 阅读(0)
扫一扫,手机访问

1、启动C4D软件;

方法一:使用矩形与挤压工具
1、在视图中新建一个矩形样条;

2、选中矩形,按下C键将其转为可编辑对象,然后切换至正视图以便精准操作;

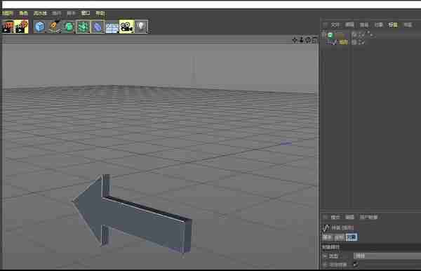
3、进入点模式,对矩形的三条边分别右键选择“细分”来增加控制点,随后手动拖动这些点,调整成箭头的轮廓形状;也可通过“创建点”工具手动绘制所需形状;
4、为调整好的样条添加“挤压”生成器,设置合适的挤压深度,即可生成立体箭头;

方法二:结合矩形、星形、样条布尔与挤压
1、在场景中创建一个星形对象,将“点数”设为3,使其变为三角形,并调整其旋转角度与位置,使其箭头朝上;

2、再创建一个矩形样条,调整其尺寸和位置,使其与三角形底部对齐,形成箭头的“尾部”;

3、添加“样条布尔”对象,将星形和矩形作为其子对象,布尔模式默认为“相加”,即可合并两个图形为一个整体样条;

4、最后添加“挤压”生成器,将样条布尔对象拖入挤压的子层级中,便可生成完整的三维箭头模型;

售后无忧
立即购买>office旗舰店
售后无忧
立即购买>office旗舰店
售后无忧
立即购买>office旗舰店
售后无忧
立即购买>office旗舰店
正版软件
正版软件
正版软件
正版软件
正版软件
1
2
3
4
5
6
7
8
9