您的位置:首页 >C4D标准渲染器怎么调出逼真的SSS材质
发布于2026-04-26 阅读(0)
扫一扫,手机访问
想在C4D的标准渲染器里调出那种通透、有“肉感”的次表面散射(SSS)效果?其实没那么复杂,跟着下面的流程走一遍,你就能掌握核心要领。整个过程,我们用一个由多个立方体堆叠的简单模型来演示,道理是相通的。

第一步,从材质起步。新建一个材质球,关键操作来了:先把「颜色」通道关掉,或者说,把颜色调成纯黑。这么做的目的,是为了让后续的SSS发光效果不受基底颜色的干扰,从而更纯净。

接下来打开「发光」通道。在这里,别急着用普通的颜色或纹理,而是在「效果」下拉菜单中,直接选择「次表面散射」。这个选项,才是实现光线透射感的魔法开关。

选好之后,就可以调节SSS的核心参数了。首先是「颜色」,这决定了材质透出的光色,比如皮肤暖调、玉石冷调。然后是「路径长度」,这个参数至关重要,它控制光线在物体内部散射的距离。数值大小需要根据你的实际模型尺寸反复测试:模型大,路径长度通常要给大一些;模型小,数值就得调小。多试几次,观察半透明区域的深度和扩散范围,找到最自然的状态。

材质调好,该布光了。一个真实的照明环境不可或缺。新建一个「天空」对象,并加载一张高质量的HDR环境贴图。它能提供丰富、柔和的全局光照与反射信息,是提升质感的基础。

不过,我们通常不希望HDR天空本身被直接渲染出来。解决方法是给天空添加一个「合成标签」,然后取消勾选「摄像机可见」。这样,天空的照明作用还在,但在最终渲染图中它就隐身了。

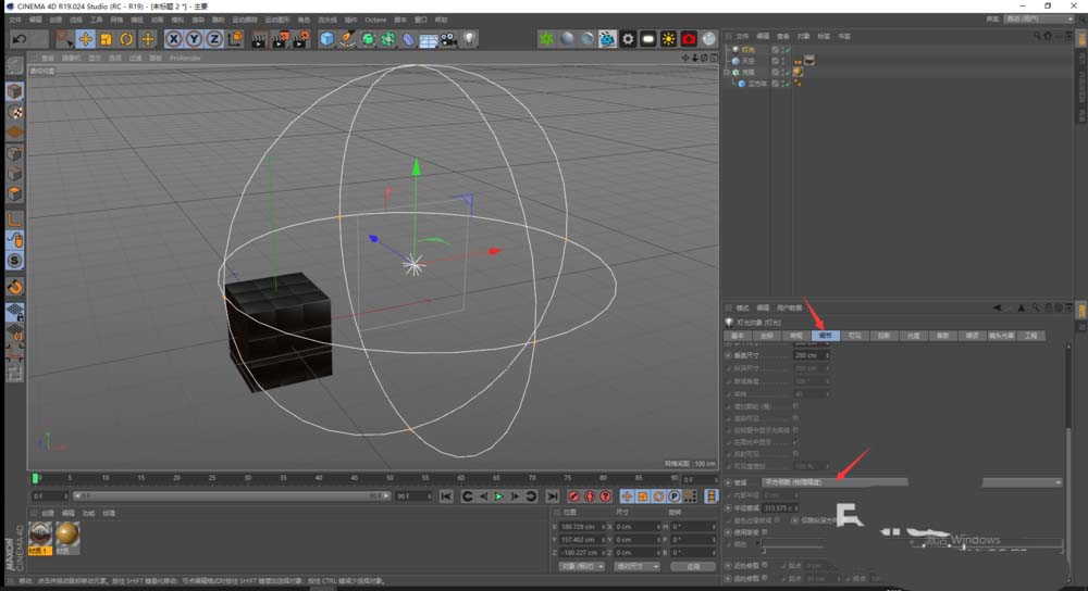
仅有环境光还不够,需要主光来塑造体积。新建一盏灯光,摆到合适的位置。打开阴影,选择「区域」阴影以获得柔和的边缘。关键一步在「细节」面板里:找到「衰减」,设置为「平方倒数(物理精度)」。这种衰减方式最接近真实世界的光线衰减。接着,根据场景比例,手动调整「衰减半径」,让光照范围恰到好处,能突出SSS材质的透光感。

渲染设置还有一个小妙招可以增强真实感。打开渲染设置,在「效果」中添加「环境吸收」。这个效果能在模型拐角、缝隙处生成柔和的阴影,极大地增强物体的立体感和细节,让SSS材质看起来更扎实。

所有设置就绪,点击渲染。看看效果吧,原本实心的立方体,现在是否呈现出一种内部光线散射的柔和通透感?这就是标准渲染器下SSS材质的魅力。

上一篇:水印相机如何修改地址
售后无忧
立即购买>office旗舰店
售后无忧
立即购买>office旗舰店
售后无忧
立即购买>office旗舰店
售后无忧
立即购买>office旗舰店
正版软件
正版软件
正版软件
正版软件
正版软件
1
2
3
4
5
6
7
8
9