您的位置:首页 >C4D怎么使用锥化效果器制作一个简单的屋顶
发布于2026-04-26 阅读(0)
扫一扫,手机访问

想用C4D快速搭建一个屋顶?其实不必从复杂的多边形建模开始。一个简单的立方体,配合一个强大的“锥化”效果器,就能轻松搞定。咱们这就动手,从零开始一步步来实现。
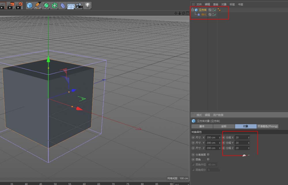
第一步,在场景中新建立一个立方体。这是我们的基础模型,所有变化都将基于它展开。

第二步,找到并添加“锥化”效果器。在菜单或创建工具栏中,你可以轻松找到它。这一步是为立方体注入“变形”的灵魂。

第三步,操作的关键来了。首先,适当增加立方体高度方向上的分段数;分段越多,锥化变形就会越平滑自然。接着,至关重要的一步是:将“锥化”效果器拖拽到立方体的下方,使其成为立方体的子级对象。只有这样,变形效果才会正确应用到模型上。

第四步,现在可以施展魔法了。选中锥化效果器,调整其核心属性:“强度”和“弯曲”。调节“强度”值,你会看到立方体像被无形的手从中间向两端挤压或拉伸;而“弯曲”属性则可以控制锥化曲线的形态,让变形效果更符合屋顶的自然弧度。多尝试几组参数,直观感受它们带来的不同效果。


第五步,基础形状出来后,我们可以让它更像一个真实的屋顶。使用“内部挤压”和“挤压”命令,为屋顶添加厚度或屋脊等结构细节。最后,赋予它合适的材质,比如瓦片或木材纹理。看,一个简单但造型感十足的屋顶就这样诞生了。

整个过程清晰了吧?利用效果器进行非破坏性建模,优势就在于可以随时返回调整参数,非常灵活。不妨多试试,你还能用这个方法做出灯塔、金字塔等各种有趣的锥形结构。
上一篇:C4D怎么制作文字膨胀动画
下一篇:C4D怎么快速分离物体模型的面
售后无忧
立即购买>office旗舰店
售后无忧
立即购买>office旗舰店
售后无忧
立即购买>office旗舰店
售后无忧
立即购买>office旗舰店
正版软件
正版软件
正版软件
正版软件
正版软件
1
2
3
4
5
6
7
8
9