您的位置:首页 >C4D怎么使用选择对象功能
发布于2026-04-26 阅读(0)
扫一扫,手机访问

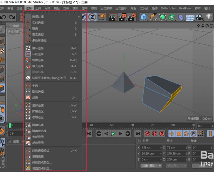
在C4D的菜单栏里,“选择”菜单的地位举足轻重。你可以看到,它稳居第四位,独占一列,功能之丰富不言而喻。点开它,里面排布着各种各样的选择命令。今天,咱们就来重点聊聊其中一个非常实用的技巧:如何在已经选中的点、线或面之间进行快速切换。

我们都知道,可编辑对象通常有三种基本模式:点、线、面(多边形)。无论你当前处于哪种模式并选中了某些元素,接下来的操作都能让你游刃有余。下面,我们一步步来看。

关键操作来了:保持你的选择不变,然后按住键盘上的 “Ctrl”键。此时,再去点击界面上你想转换到的目标模式按钮。举个例子,如果你当前在点模式下选中了一些点,按住Ctrl再点击面模式图标。瞧,软件会非常智能地根据你已有的选择,自动将选中状态转换到对应的面上。


这个技巧的便利之处在于,只要成功转换过一次,你就可以继续按住Ctrl在不同的模式间连续切换,直到你进行新的选择操作为止。这能极大地提升建模时调整和审视模型的效率。

当然,除了快捷键,菜单栏里也提供了对应的命令。你可以在“选择”菜单中找到“转换选择模式”命令(它的快捷键是 U–X)。点击后,会弹出一个对话框。对话框清晰地区分为左右两组:左边代表你当前的选择模式,右边则是你想转换成的目标模式。你需要哪项,点选它就行了。



上一篇:C4D怎么导入UG模型
下一篇:C4D怎么创建镂空手环模型
售后无忧
立即购买>office旗舰店
售后无忧
立即购买>office旗舰店
售后无忧
立即购买>office旗舰店
售后无忧
立即购买>office旗舰店
正版软件
正版软件
正版软件
正版软件
正版软件
1
2
3
4
5
6
7
8
9