您的位置:首页 >C4D多个文件怎么切换/保存/关闭
发布于2026-04-28 阅读(0)
扫一扫,手机访问
刚开始用Cinema 4D处理多个项目,面对一堆窗口可能会有点手忙脚乱。其实,软件早就提供了高效的管理方式,关键就在于熟悉几个核心操作。下面就来捋一捋,怎么在多个文件间切换、保存和关闭,让你的工作流更顺畅。

首先,当你同时打开了几个C4D文件,所有已打开的文件列表都清晰列在“窗口”菜单的下方。直接点击文件名,就能在不同场景间快速切换,非常直观。

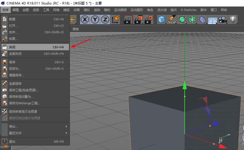
如果想关掉当前正在操作的这个文件怎么办?很简单,找到“文件”菜单,选择“关闭”就行了。这个操作只会关闭你眼下这个窗口,其他的项目纹丝不动。

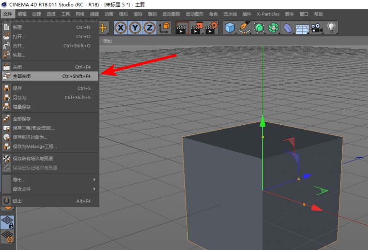
当然,软件里还有个更“彻底”的选项——“文件”菜单下的“全部关闭”。点击它会一次性关掉所有打开的文件窗口。这个功能用得不多,毕竟误点的风险不小,万一没保存就亏大了。使用前务必确认所有工作都已妥善保存。

说到保存,常规的“保存”自然只能存当前文件。但如果你同时在调整多个关联的模型或组件,需要一个一个保存未免太低效。这时,“文件”菜单里的“全部保存”就派上用场了,它能一键保存所有已打开且被修改过的文件,堪称批量工作时的效率神器。

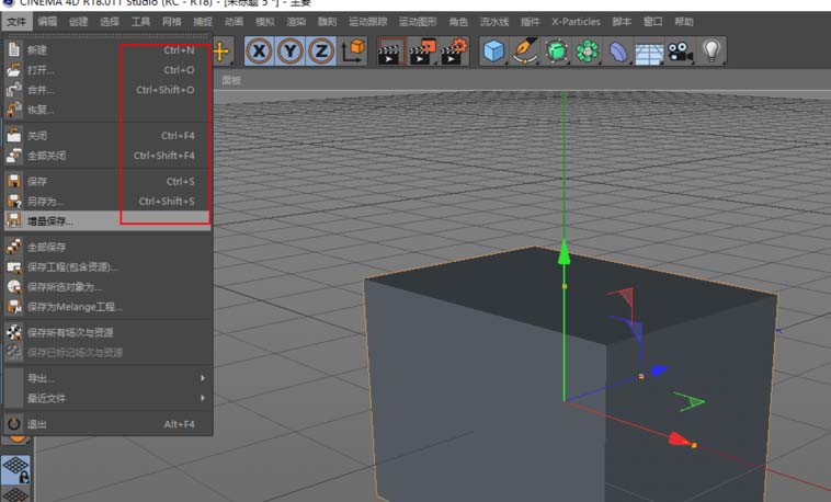
最后提一个关键细节:上面提到的每个菜单命令旁边,其实都标有对应的快捷键。养成使用快捷键的习惯,比如用 Ctrl+W 关闭当前文件,或者用 Ctrl+Shift+S 进行全部保存,对于提升项目推进速度有巨大帮助。把这些操作变成肌肉记忆,你的创作节奏自然会快人一步。
下一篇:C4D目标标签怎么使用
售后无忧
立即购买>office旗舰店
售后无忧
立即购买>office旗舰店
售后无忧
立即购买>office旗舰店
售后无忧
立即购买>office旗舰店
正版软件
正版软件
正版软件
正版软件
正版软件
1
2
3
4
5
6
7
8
9