您的位置:首页 >MAXONCinema 4D怎么使用挤压与内部挤压建模
发布于2026-04-28 阅读(0)
扫一扫,手机访问
咱们今天就手把手拆解一下C4D里最常用、也最核心的两个多边形建模命令——“挤压”与“内部挤压”。无论你是刚入门的新手,还是想温故知新的老手,掌握好这两个工具,建模效率都能提升一大截。下面就用一个立方体来演示整个过程,步骤清晰,一看就懂。

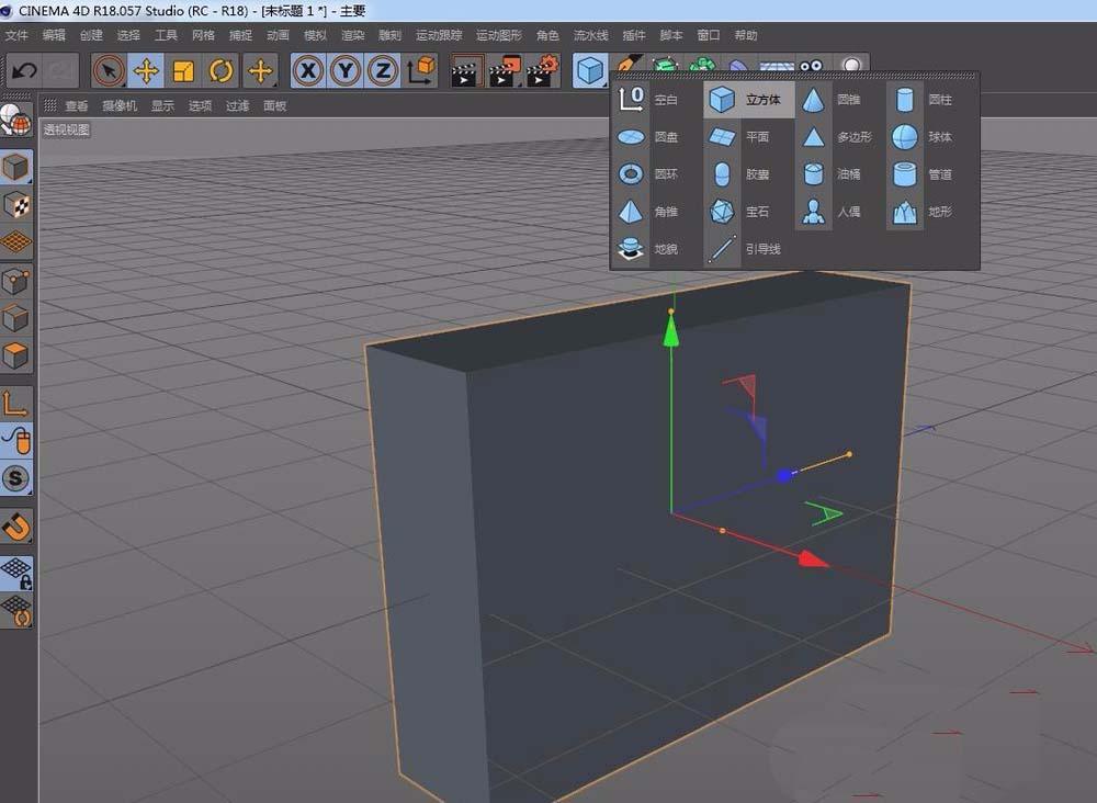
首先,打开你的C4D,这里以R18版本为例,其他版本操作基本一致。在工作区新建一个立方体,并把它调整到你觉得合适的大小。一切就从这里开始。

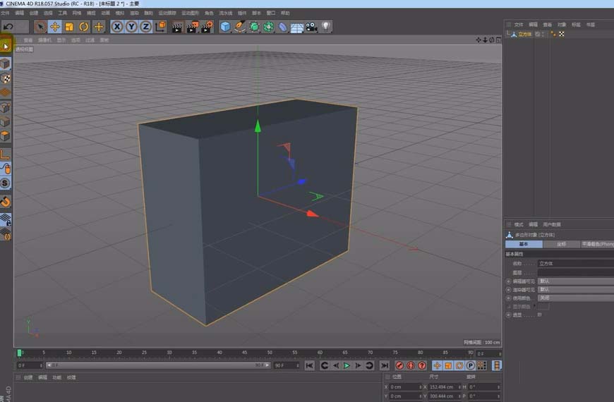
接着,是关键的一步:把立方体“C掉”。这个行话的意思是,将它转换为可编辑对象。快捷键就是键盘上的C键,点一下,或者也可以称为“塌陷”。完成这一步后,你才能自由编辑它的点、线、面。

然后,切换到面模式。注意看,对象编辑主要有点、线、面三种模式。我们选中之后,用鼠标点击你想要进行操作的那个面,它高亮显示就代表选中了。
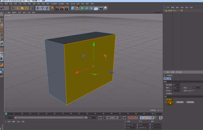
好,现在重头戏来了,先说内部挤压。这个命令主要用于在选中的面内部再生成一圈新的轮廓,为后续的挤压或凹陷做铺垫。通常有两种做法,各有各的适用场景。
方法一:追求精确尺寸时,直接在选中的面上右键,从菜单中找到“内部挤压”。然后在工作区点击并拖动鼠标,你就会看到面内部出现了收缩或扩展的轮廓。这时右侧的属性面板会实时显示偏移数值,输入正负值可以精确控制方向。



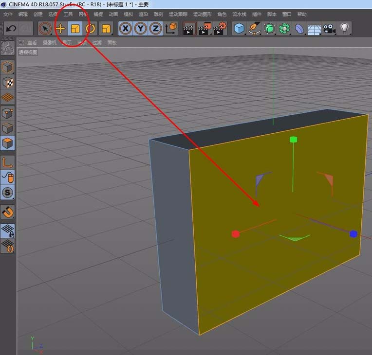
方法二:如果对尺寸要求不高,图的就是一个快。可以选中面后,先使用缩放工具,然后按住键盘的Ctrl键不放,再进行缩放。仔细看,缩放时面内部会生成新的结构线。鼠标拖动的方向,直接决定了是向内收缩还是向外扩展,非常直观。


内部挤压做完,就该挤压上场了。这个命令让选中的面沿着法线方向(通常是垂直方向)进行立体延伸,从而生成厚度或凹陷。同样有两种经典的操作方式。
方法一:继续在选中的面上右键,这次选择“挤压”。在工作区拖动鼠标,面就会随之凸起或凹陷。右侧的参数面板可以让你精确控制挤压的偏移量和方向,其操作逻辑和内部挤压是一脉相承的。



方法二:另一种更依赖手动控制的方式是,选中面后,切换为移动工具。这时,按住Ctrl键的同时,沿着任意坐标轴(比如蓝色的Z轴)拖动鼠标,选中的面就会被挤压出去。拖动的方向直接决定了挤压的朝向。这里有个关键点:必须按住Ctrl键,如果只按移动工具拖动,那仅仅是把面移走,不会产生新的连续结构,效果是完全不同的。



好了,整个流程走下来,你会发现,从“C掉”物体到切换面模式,再到灵活运用内部挤压与挤压的两种方法,每一步都是在为构建复杂模型打下坚实的基础。多练习几次,把这两种手法结合起来用,你的建模思路会立刻打开不少。
售后无忧
立即购买>office旗舰店
售后无忧
立即购买>office旗舰店
售后无忧
立即购买>office旗舰店
售后无忧
立即购买>office旗舰店
正版软件
正版软件
正版软件
正版软件
正版软件
1
2
3
4
5
6
7
8
9