您的位置:首页 >C4D收缩包裹变形器怎么创建球体
发布于2026-04-28 阅读(0)
扫一扫,手机访问
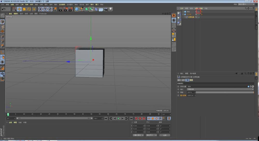
想让一个立方体“变成”球体?C4D的收缩包裹变形器就能轻松办到。咱们一步一步来拆解这个过程,核心思路就是用一个球体作为“模具”,去“包裹”并重塑立方体的形态。

第一步,准备基础元素。在场景中创建一个收缩包裹变形器,接着创建一个立方体和一个球体。球体就是我们的目标形态,而立方体则是等待被塑形的对象。

第二步,建立父子关系与连接。将收缩包裹变形器拖拽到立方体的子层级。然后,点开变形器的属性设置面板,准备进行关键操作。

第三步,指定目标对象并观察初始效果。将之前创建的球体拖入变形器属性面板中“对象”栏的空白方框内。完成后,可以先将球体隐藏起来。这时候你可能会发现,立方体看起来没什么变化。问题出在哪儿呢?其实关键在于原始模型的分辨率不够。

第四步,提高模型精度。选中立方体,大幅增加其在X、Y、Z轴向上的分段数。调整之后,从某些角度观察,应该能看到立方体的表面开始出现平滑的曲面过渡了。

第五步,完成变形与参数调节。当立方体所有方向的分段数都提高到足够程度时,一个完美的球体就呈现出来了。至此,立方体已经被完全包裹塑形为球体形态。你还可以在变形器面板中微调“强度”等参数,以获得更精细的控制效果。

售后无忧
立即购买>office旗舰店
售后无忧
立即购买>office旗舰店
售后无忧
立即购买>office旗舰店
售后无忧
立即购买>office旗舰店
正版软件
正版软件
正版软件
正版软件
正版软件
1
2
3
4
5
6
7
8
9