您的位置:首页 >Cinema 4D怎么使用区域光
发布于2026-04-28 阅读(0)
扫一扫,手机访问

想要用好区域光,第一步自然是搭建一个合适的测试场景。场景不用太复杂,能让你清晰看到光线变化就行。

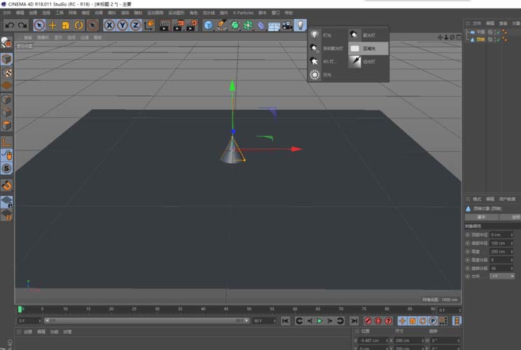
第二步,我们把区域光加到这个场景里。先渲染一帧看看效果——是不是立刻发现了一个特点?区域光的中心区域,反而会呈现出一块相对较暗的部分,这其实正是它与点光源最直观的区别。


接下来是调节的关键。看到区域光平面上的这四个控制点了吗?拖动它们,就能直接改变光源的物理尺寸。没错,区域光的大小直接影响光照范围和阴影的虚实,这个操作可得记牢。

基本形状调好了,就该上点“颜色”了。在灯光对象的属性面板里,颜色、强度,尤其是投影类型这些核心参数,都在这里集中调节。不同的投影方式,会让你的场景质感有天壤之别。


当然,区域光的潜力远不止于此。想做出更富细节、打破刻板印象的光照效果,不妨去探索一下“噪波”这类进阶参数。稍微调整一下,平淡的光线立刻就能产生微妙的纹理和变化,这也是区域光之所以强大的秘密之一。


售后无忧
立即购买>office旗舰店
售后无忧
立即购买>office旗舰店
售后无忧
立即购买>office旗舰店
售后无忧
立即购买>office旗舰店
正版软件
正版软件
正版软件
正版软件
正版软件
1
2
3
4
5
6
7
8
9