您的位置:首页 >MaxonCinema 4D怎么制作台球模型并贴图
发布于2026-04-28 阅读(0)
扫一扫,手机访问

台球的建模部分,其实相当友好。核心思路就是用基础球体,关键在于如何将它们整齐地排列开。我们一步步来搞定。
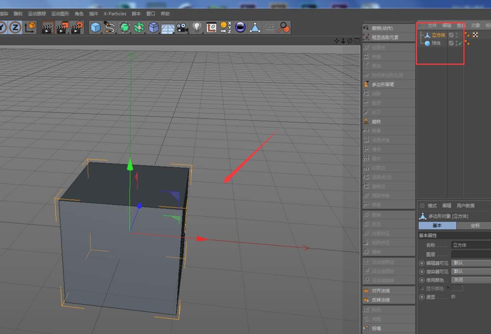
1. 先新建一个多边形基础模型,宽度和高度按需设置就好。这里有个关键操作:记得勾选“三角形”,并把分段数改为4。这么做是为了什么呢?为了让后续的克隆对象能以顶点方式分布,从而摆出整齐的阵列。

2. 接着,新建一个球体,适当调整大小。为了让球体更圆润,别忘了把它的类型从默认的“标准”改成“二十面体”。

3. 最后一步,选中球体,按住Alt键为其添加一个“克隆”对象作为父级。在克隆的属性面板中,将模式改为“对象”,然后把刚才创建的多边形拖入“对象”栏中。这样一来,球体就会以多边形的顶点为基准进行分布。此时,微调一下多边形的大小,让台球的排列横平竖直。别忘了,最后将多边形物体的“编辑器可见”和“渲染器可见”都关闭,这样它只作为分布参考,不会在渲染中出现了。至此,台球阵列的模型搭建完毕,记得保存场景。

比起建模,台球的材质制作会稍微复杂一些。当然,这里说的是不依赖手绘贴图,而是利用C4D自带的材质系统来实现专业效果。分析一下目标材质,大致可以拆解为三个部分:主体颜色、中间的白色圆圈以及圆圈内的数字。解决的思路,正是利用C4D材质的“层”功能,将这些元素叠加起来。下面我们就来具体看看如何实现。

1. 首先,我们采用一种巧妙的“反射烘焙”法来生成贴图。新建一个场景,创建一个球体。这个球体将作为“画布”,用来接收其他物体对它的反射,进而生成我们需要的纹理。

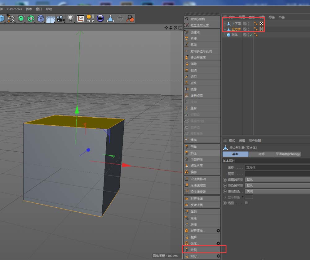
2. 然后,创建一个立方体,并将其转换为可编辑对象。进入“面”模式,选中上下两个面,右键选择“分裂”。完成分裂后,将原始立方体剩下的上下两个面删除。为了方便管理,最好给新分裂出来的上下两部分模型改个易于区分的名字。


3. 接下来,为中间的球体创建材质。这个材质很特别:只开启“反射”通道,把高光强度降到0,反射强度调到100。这里以R16版本为例,添加了“传统反射”层来操作。如果你的版本较低,直接添加反射通道调整即可。

4. 为立方体剩下的四周侧面创建材质,这个就更简单了:只需在“发光”通道里给一个100%的纯黑色。

5. 现在,为分裂出来的上下两层制作“黑白圈”材质。在材质的“发光”通道中添加一个“图层”着色器。进入图层,添加一个“渐变”着色器。将渐变类型调整为“二维-圆形”,然后拖动黑白滑块的位置,直到形成图示的圆环效果。



6. 回到“黑白圈”材质的图层级别,在着色器列表中找到“效果”–“样条”。我们将用这个来制作圆圈上的数字。进入样条设置,调整参数:XY移动控制数字位置,线宽控制字体粗细,高度控制字体大小。背景、轮廓填充和纹理颜色则分别控制数字的背景色、描边和填充色。具体参数可以参考截图,核心是让数字出现在预览窗口的白色圆环中心。


7. 再次回到“黑白圈”材质的图层级别,暂时隐藏上一步创建的样条着色器。然后,复制整个“黑白圈”材质,将其重命名为“台球号”。在新复制的“台球号”材质里,隐藏掉那个圆形渐变。这样做的目的很明确:通过不同的叠加模式,让一个材质过滤掉黑色保留白圈,另一个材质过滤掉白色保留黑色数字,最终实现分离。


8. 基础材质创建完毕,接下来就是给场景中的不同物体赋予相应的材质。

9. 关键步骤来了:烘焙纹理。为中间的球体添加一个“烘焙纹理”标签。在标签属性中调整好参数,然后点击“烘焙”。需要提醒的是,由于我们只使用了反射通道的信息,所以记得在“选项”中只勾选“反射”。这个贴图只需烘焙一张,后续所有台球都可以共享它。



10. 现在,回到最开始建模的那个场景。新建一个材质球,将刚刚烘焙出来的纹理贴图放入“颜色”通道,然后将这个材质赋予给克隆出来的所有球体。渲染看看,白色的圆环已经清晰地出现了。

11. “黑白圈”的贴图好了,接下来需要烘焙“数字”的贴图。回到烘焙场景,将“台球号”材质赋予相应的物体。这里还需要新建一个纯白色的材质(只需开启发光通道并设为白色),赋予给立方体周围白色的部分,以确保对比正确。

12. 接着,在烘焙纹理标签的文件名处,换一个名称以避免覆盖,然后再次点击“烘焙”。这样,我们就得到了另一张包含数字信息的贴图。


13. 基础贴图准备就绪,可以回到建模场景进行最终的材质整合了。在之前创建的材质球的“颜色”通道里,添加一个“图层”。然后将烘焙好的两张贴图(白圈贴图和数字贴图)依次放入图层,并调整它们的叠加模式(如“正片叠底”或“屏幕”)。最后一层,则是放置台球的主体颜色。通过这样的层级叠加,最终的效果就出来了。

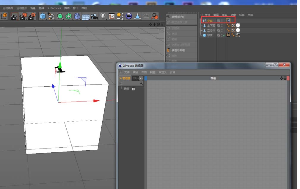
14. 目前只是个“1号球”。如果逐个修改数字就太繁琐了。这里分享一个高效技巧:使用XPresso来控制。在烘焙贴图的场景中,新建一个空白对象,然后为其添加“XPresso标签”。

15. XPresso编辑器会自动打开。在空白处右键,创建一个“时间”节点。删除时间节点上不需要的端口,在红色的输出端口选择“帧”输出。然后,在对象管理器里找到“台球号”材质球,展开其“样条”着色器,将“着色器”下的“图案”端口拖入XPresso编辑器。接着,将样条中的“文本”端口拖到“图案”节点的蓝色输入端口,最后将“时间”节点的“帧”端口与“图案”节点的“文本”端口连接起来。看,现在拖动时间线,数字就会自动变化了。



16. 接下来,就是批量烘焙所有数字贴图。按Ctrl+D打开工程设置,将帧率设为25。然后,在烘焙纹理标签的“细节”中,设置“初始时间”为1,“结束时间”为15,“帧频”为25。保持其他参数不变,点击烘焙,就能一次性得到从1到15共15张数字纹理贴图。


17. 最后一步,回到建模场景。将克隆的球体“C掉”(转换为可编辑对象),这样每个球体就独立出来了。接下来,分别创建不同颜色的材质球,手动赋予给对应的球体即可。整个流程虽然步骤不少,但每一步拆解开,目的都很明确。
话说回来,这个过程也尝试过更“自动化”的方法,比如用着色效果器随机分配颜色,或者用多重着色器随机数字。但实践发现,要让特定颜色(比如黄色)对应特定数字(比如1号球),用那些方法反而不易精确控制。因此,这里采用了相对直接但结果可控的“笨办法”。如果大家有更巧妙的联动方案,非常欢迎交流探讨。

售后无忧
立即购买>office旗舰店
售后无忧
立即购买>office旗舰店
售后无忧
立即购买>office旗舰店
售后无忧
立即购买>office旗舰店
正版软件
正版软件
正版软件
正版软件
正版软件
1
2
3
4
5
6
7
8
9