您的位置:首页 >MaxonCinema 4D怎么使用生成器立体模型
发布于2026-04-29 阅读(0)
扫一扫,手机访问
想用 Cinema 4D 的生成器快速建出复杂立体模型?其实,从简单的样条入手,再利用“放样”生成器的特性,就能轻松实现。下面我们一步步来看。
一切从基础开始。Cinema 4D 中的样条,就像是三维世界的素描线条,它是生成器工作的“原材料”。通常,我们会根据想要的效果,选择圆形、矩形、星形或自由绘制的贝塞尔样条。

动手操作的第一步,是在场景中创建两个基础样条。比方说,可以先画一个矩形,再画一个圆形。这两个形状的差异,恰恰是后续生成立体模型的关键。

接下来,轮到主角登场了。在菜单栏中找到“生成器”列表,点击“放样”。这个工具的作用,是在不同的样条之间自动生成过渡曲面,从而构建出立体形态。

这里有个关键操作:用鼠标将刚才创建的两个样条,直接拖拽到“放样”生成器的下方,使它们成为其“子级”。这个父子层级关系,是驱动生成器工作的核心逻辑。

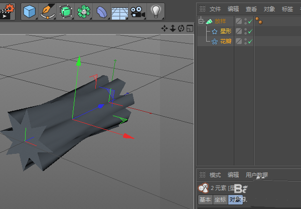
完成上一步后,一个由矩形过渡到圆形的三维模型应该已经出现了。为了看得更清楚,你可以再新建第三个样条(比如一个星形),将它与其他样条并列放在放样的子级中。
这时,效果就非常直观了:放样生成器会按照子级列表中样条的顺序,自动、平滑地将它们连接起来,形成封闭的实体。从矩形到圆形,再到星形,一个复杂的渐变立体模型就这么诞生了。


看到这里,你应该明白了:使用生成器创建模型,秘诀不在于手动雕刻每一个面,而在于“规划”好作为轮廓的样条,并让“放样”这样的工具去执行中间的构建工作。这种参数化的工作流,效率要高得多。
售后无忧
立即购买>office旗舰店
售后无忧
立即购买>office旗舰店
售后无忧
立即购买>office旗舰店
售后无忧
立即购买>office旗舰店
正版软件
正版软件
正版软件
正版软件
正版软件
1
2
3
4
5
6
7
8
9