您的位置:首页 >C4D怎么建模立体的遮阳帽
发布于2026-04-29 阅读(0)
扫一扫,手机访问

咱们先从启动软件开始。准备好你的C4D。

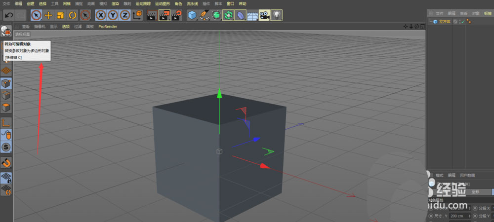
第一步,在场景里创建一个基础的立方体。别急着做复杂操作,先按一下键盘上的C键,把它“C掉”,也就是转换成可编辑对象。这是自由塑造模型的关键一步。

接下来,进入点层级。用框选工具,选中底部一圈的点,向中心收缩,把帽口收窄。记住,帽子底下是空的,所以得把底面整个选中,然后Delete删除。接着切换到线层级,选中刚刚得到的那个开口的边,按U-L执行循环选择,右键选择挤压。轻轻拖拽,帽檐的雏形就出来了,别忘了调整一下它的宽度和弧度。

帽子的基本形态有了,但棱角太分明。这时,给它加个细分曲面,看看整体效果。感觉帽檐不够舒展?那就继续微调点的位置。如果想在帽身增加一些结构线来方便控制造型,可以用K-L进行循环切刀,哪里需要细节就切哪里。别忘了,帽顶的弧度也可以通过点层级的精细调整来实现。

细分状态满意了,但我们需要的是一个固化的模型。在细分曲面上右键,选择“当前状态转对象”。然后把之前的细分曲面和立方体隐藏掉。现在要给单薄的帽身加上厚度。进入面层级,Ctrl+A全选所有面,右键选择挤压,记得勾选“创建封顶”,然后向外拖动,厚度就出来了。当然,还有个更快捷的方法:使用模拟-布料-布料曲面,把模型作为子级放入,直接调整厚度参数,效果同样出色。


光秃秃的帽子少了点细节?我们来加个小装饰。在帽身中部,用U-L循环选择工具选中几圈面,右键选择分裂,把这些面独立出来。再次右键挤压,给这个装饰条也增加一点厚度。如果觉得边缘太硬,可以给它单独加一个细分曲面。最后,按住Ctrl拖动复制这个装饰,调整位置和大小,让细节更丰富。

说到循环选择,它可不光是选边调点。这里分享一个进阶玩法:进入线层级,用U-L选中帽子上的某条结构边,然后到网格-命令菜单下,找到“提取样条”。这样一来,这条边就变成了一条独立的样条线。接着,创建一个小球体,调整到合适大小,给它添加一个克隆效果器。在克隆设置里,把模式改为“对象”,并将刚才提取的样条拖入对象栏。看,小球瞬间就沿着帽子的结构线排列开了。调整一下分布方式和数量,一串精致的装饰线就诞生了。


模型建好了,最后一步是渲染出效果。添加一个物理天空,旋转到合适的光照角度,为了画面干净,通常会把它的饱和度降到0。按Ctrl+B打开渲染设置,开启环境吸收和全局光照,全局光照的采样可以设低一些,辐照缓存记录密度选“预览”,先快速看看光影效果。如果想要那种带线框结构的艺术效果,关键在于打开线描渲染器。把颜色、光照、轮廓、边缘这几个选项都勾上,再渲染一次。一张既有实体质感又有结构线条的专业效果图就完成了。



上一篇:c4d网格平面模型怎么建模
售后无忧
立即购买>office旗舰店
售后无忧
立即购买>office旗舰店
售后无忧
立即购买>office旗舰店
售后无忧
立即购买>office旗舰店
正版软件
正版软件
正版软件
正版软件
正版软件
1
2
3
4
5
6
7
8
9