您的位置:首页 >微软发布Win11 22H2/23H2正式版1月KB5034123补丁更新,详细更新内容附上
发布于2025-02-26 阅读(0)
扫一扫,手机访问
Win11 23h2正式版更新啦,版本号为22631.3007,本次的更新主要是为用户们新增了动态的交互式天气更新,让用户们的锁屏界面有着更丰富的天气体验,还为用户们更新了包括 Windows 11 版本 22H2 中的所有改进,那么感兴趣的用户们可以来本站看看相关的资讯吧。

Win11 23h2 KB5034123 更新补丁 正式版:点这里
Win11 22h2 22621.3007 更新补丁 官方版:点这里
更新内容
重要信息
新增功能! 在接下来的几周内,锁屏界面将带来更丰富的天气体验。 这包括动态的交互式天气更新。 因此,当你将鼠标悬停在锁屏界面上的天气上时,你将看到更多信息。 点击或单击天气卡并登录时,Microsoft Edge 会打开,其中包含 MSN 天气中的完整预报。 如果已在“设置”>“个性化”中使用“天气”> 锁屏界面 > 锁屏状态,则无需执行任何操作。 此外,如果锁屏界面状态设置为“无”,则默认启用此新体验。 与今天一样,锁屏界面状态将在锁定屏幕时可用,无论你选择哪个个性化选项 (Windows 聚焦、图片或幻灯片放映) 。
此更新解决了影响拼写检查器的问题。
改进
Windows 11版本 23H2
重要: 使用 EKB KB5027397 更新到 Windows 11 版本 23H2。
此安全更新程序包括质量改进。 关键更改包括:
此版本包括 Windows 11 版本 22H2 中的所有改进。
此版本未记录其他问题。
Windows 11 版本 22H2
此安全更新包括作为 2023 年 12 月 12 日) 发布的更新KB5033375 (的一部分的改进。 安装此 KB 时:
此更新解决了影响 ActiveX 滚动条的问题。 它在 IE 模式下不起作用。
此更新解决了导致设备在 60 秒后关闭的问题。 使用智能卡在远程系统上进行身份验证时,会出现这种情况。
此更新解决了影响智能卡图标显示的问题。 登录时不显示图标。 当智能卡上有多个证书时,会出现这种情况。
此更新解决了可能影响某些 Wi-Fi 适配器的已知问题。 它们可能无法连接到某些网络。 安装 KB5032288 或 KB5033375 后,可能会发生这种情况。 如果 Wi-Fi 网络使用 802.1x 进行身份验证,则更有可能发生此问题。 家庭网络不太可能有此问题。
Windows 11服务堆栈更新 - 22621.2567 和 22631.2567
此更新对服务堆栈进行了质量改进,服务堆栈是安装 Windows 更新的组件。 服务堆栈更新 (SSU) 可确保你拥有强大且可靠的服务堆栈,让你的设备可以接收和安装 Microsoft 更新。
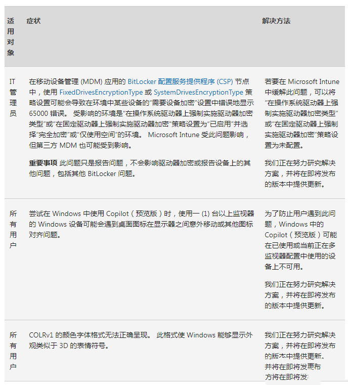
此更新中的已知问题

上一篇:如何更改手机路由器的密码设置
下一篇:如何确认U盘是否为可扩容的
售后无忧
立即购买>office旗舰店
售后无忧
立即购买>office旗舰店
售后无忧
立即购买>office旗舰店
售后无忧
立即购买>office旗舰店
正版软件
正版软件
正版软件
正版软件
正版软件
1
2
3
4
5
6
7
8
9