商城首页欢迎来到中国正版软件门户

最新文章

  • SocketChannel在java中如何实现客户端 正版软件
    SocketChannel在java中如何实现客户端
    1、步骤(1)创建SocketChannel实例,并将其配置为非阻塞模式,只有在SocketChannel实例中,任何I/O操作都是非阻塞的。(2)使用connect()方法连接服务器,同时使用while循环连续检测和完全连接。在需要立即进行I/O操作之前,必须使用finishConnect()来完成连接过程。(3)用ByteBuffer读写字节,假如SelectableChannel是一种非阻塞模式,那么它的I/O操作读写字节可能比实际字节少,甚至没有。因此,我们使用循环连续的读写来确保读写完成。2、实
    1063天前 Java SocketChannel 0
  • Java Map集合的特点和使用方法是什么? 正版软件
    Java Map集合的特点和使用方法是什么?
    1、Map集合概述和使用1.1Map集合概述java.util接口Map类型参数:K-此映射所维护的键的类型V-映射值的类型publicinterfaceMap将键映射到值的对象。一个映射不能包含重复的键;每个键最多只能映射到一个值。此接口取代Dictionary类,后者完全是一个抽象类,而不是一个接口。Map是一种键-值对(key-value)集合,Map集合中的每一个元素都包含一个键对象和一个值对象。其中,键对象不允许重复,而值对象可以重复,并且值对象还可以是Map类型的,就像数组中的元素还可以是数组
    1063天前 Java map 0
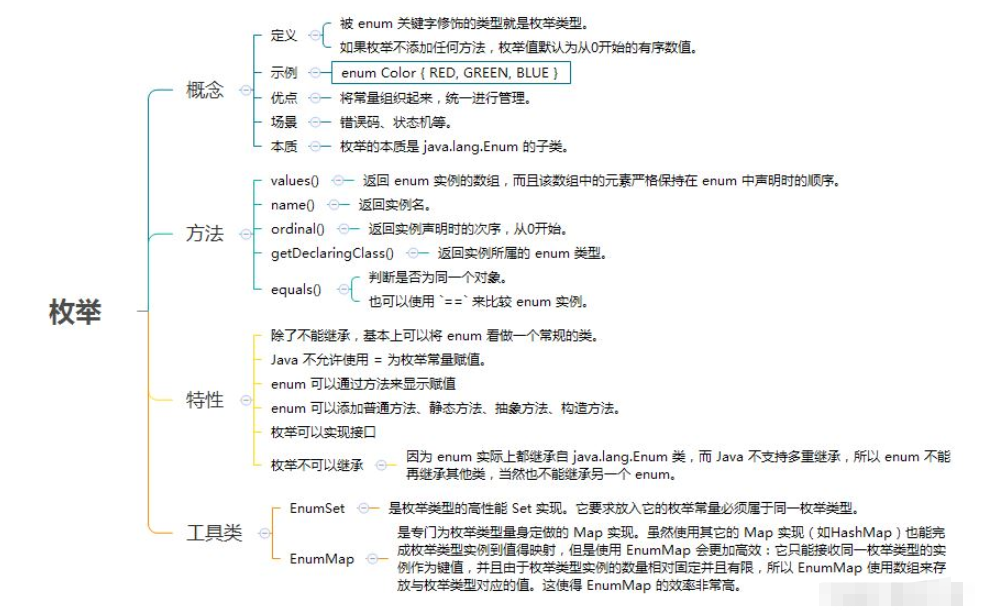
  • Java枚举使用指南 正版软件
    Java枚举使用指南
    枚举(enum)枚举是一个被命名的整型常数的集合,用于声明一组带标识符的常数。枚举在曰常生活中很常见,例如一个人的性别只能是“男”或者“女”,一周的星期只能是7天中的一个等。类似这种当一个变量有几种固定可能的取值时,就可以将它定义为枚举类型。Java枚举类使用enum关键字来定义,各个常量使用逗号,来分割,结尾使用分号;结束定义一个季节的枚举类enumSeason{spring,summer,autumn,winter;//常量有spring,summer,autumn,winter,分别表示春天,夏天,
    1063天前 Java 0
  • 使用ThinkPHP框架实现登录功能的步骤 正版软件
    使用ThinkPHP框架实现登录功能的步骤
    第一步:创建登录页面首先,需要创建一个登录页面,该页面应该包含用户名和密码字段以及“登录”按钮。页面应该使用HTML和Bootstrap构建,并在视图路径中定义。以下是一个示例:LoginLoginUsername:
    1063天前 thinkphp 0
  • 优秀的Python编程工具与IDE——Windows上的完美组合 正版软件
    优秀的Python编程工具与IDE——Windows上的完美组合
    在Windows上怎样做Python开发?是像大神那样使用纯文本编辑器,还是用更加完善的IDE?到底是用自带的命令行工具,还是需要装新的Terminal?使用Windows系统一大好处是它的应用太丰富了,甚至强大的GPU也能在闲暇时间做点其它「工作」。然而与Linux或macOS不同,在Windows上做开发总会遇到很多挑战,不论是文件编码、环境控制还是项目编译,开发过程中总会有一些神奇的收获。这些对于初学者来说尤其突出:我们在安装某个库时可能出现各种依赖项错误,我们在读写
    1063天前 代码 Python Windows 0
  • CentOS如何安装配置redis 正版软件
    CentOS如何安装配置redis
    一、下载参考redis官网提供的操作指南。官网地址https://redis.io/download,底部有下载安装方法。创建目录下载压缩包wgethttps://download.redis.io/releases/redis-6.2.4.tar.gz解压tarxzfredis-6.2.4.tar.gz二、安装进入文件夹目录,进行编译(注意:此目录下有redis说明文件“README.md”,有时间了解一下)cdredis-6.2.41.编译make编译成功直接启动服务进行验证。注意:这个如果如果未安装
    1063天前 redis CentOS 0
  • 如何使用Java读取Excel文件内容 正版软件
    如何使用Java读取Excel文件内容
    问题:我能用Java读取一个Excel文件吗?如果能,怎么做?回答:是的,可以用Java读取MicrosoftExcel文件。微软提供了一个Excel的ODBC驱动程序,因此我们就可以使用JDBC和Sun的JDBC-ODBC驱动来读取Excel文件了。如果你有个Excel文件,名为Book1.xls(译者注:由于原文的例子我没有下载下来,所以我用了自己的例子),并且,该文件中有一个工作表(sheet)名为Sheet1,微软的ODBC驱动程序把工作表中的第一行作为列名(译者注:即字段名),工作表名作为数据库
    1063天前 Excel Java 0
  • Java中的反射提供哪些功能? 正版软件
    Java中的反射提供哪些功能?
    1、说明在运行时判断任意一个对象所属的类在运行时构造任意一个类的对象在运行时判断任意一个类所具有的成员变量和方法在运行时获取泛型信息在运行时调用任意一个对象的成员变量和方法在运行时处理注解生成动态代理2、实例@Testpublicvoidtest1()throwsException{Classclazz=Person.class;//1.通过反射,创建Person类对象Constructorcons=clazz.getConstructor(String.class,int.class);Personpe
    1063天前 Java 0
  • java LocalDate有哪些作用 正版软件
    java LocalDate有哪些作用
    说明1、LocalDate是日期对象,每次操作都会回到新的时间对象。2、可以直接分析日期字符串,生成LocalDate实例,和LocalTime操作一样简单。实例DateTimeFormattergermanFormatter=DateTimeFormatter.ofLocalizedDate(FormatStyle.MEDIUM).withLocale(Locale.GERMAN);LocalDatexmas=LocalDate.parse("24.12.2014",germanFormatter);S
    1063天前 Java localdate 0
  • 如何在MySQL主从复制中只同步部分库或表? 正版软件
    如何在MySQL主从复制中只同步部分库或表?
    同步部分数据有两个思路,1.master只发送需要的;2.slave只接收想要的。master端:binlog-do-db二进制日志记录的数据库(多数据库用逗号,隔开)binlog-ignore-db二进制日志中忽略数据库(多数据库用逗号,隔开)举例说明:1)binlog-do-db=YYY需要同步的数据库,不在内的不同步。(不添加这行表示同步所有)这里主库只同步test1,test2库。2)binlog-ignore-db=mysql这是不记录binlog,来达到从库不同步mysql库,以确保各自权限b
    1063天前 MySQL 0