您的位置:首页 >Blender怎么设置自动保存时间?Blender设置自动保存时间方法
发布于2024-12-02 阅读(100)
扫一扫,手机访问
Blender是一款三维图形图像软件,支持多平台跨平台使用,软件体积小巧,占用内存少,可以应用在众多不同的系统中。如果想要设置Blender自动保存时间,应该怎么设置呢?本篇教程小编就给大家详细介绍一下Blender设置方法吧。
设置方法
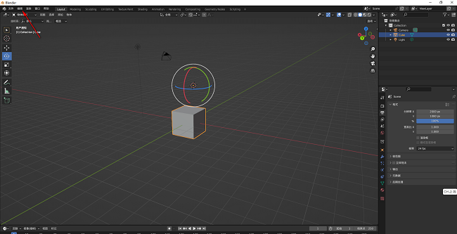
1、双击打开软件,点击左上角的“编辑”。

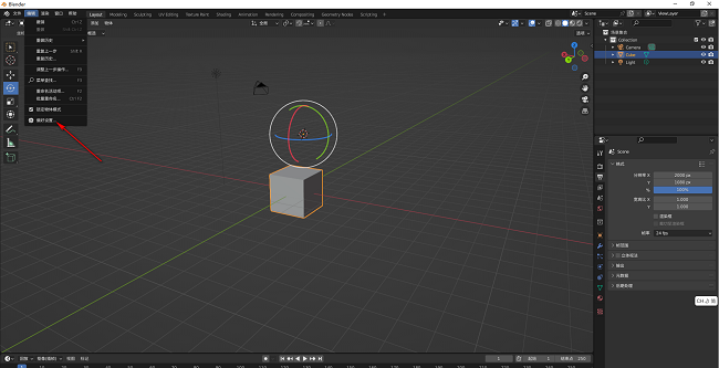
2、接着点击下方选项列表中的“偏好设置”。

3、在打开的窗口界面中,点击左侧栏中的“保存加载”。

4、然后找到右侧中的“自动保存”,将其小方框勾选上,并设置一个合适的自动保存时间即可。

售后无忧
立即购买>office旗舰店
售后无忧
立即购买>office旗舰店
售后无忧
立即购买>office旗舰店
售后无忧
立即购买>office旗舰店
正版软件
正版软件
正版软件
正版软件
正版软件
1
2
3
4
5
6
7
8
9