您的位置:首页 >C4D怎么使用FFD效果器变形物体
发布于2026-04-25 阅读(0)
扫一扫,手机访问
想给模型来点柔和自然的变形,而不是大刀阔斧地切割?FFD(自由变形)效果器绝对是你的得力助手。它能像捏黏土一样,通过一个无形的控制笼来整体塑形,操作直观又高效。今天,就带你走一遍它的核心使用流程。

第一步,自然是准备你的雕刻对象。在场景中新建任意一个几何体,比如一个立方体或者球体。这是咱们施展变形魔法的基础。

对象有了,接下来请出今天的主角:FFD效果器。在对象管理器的空白处右键,从“运动图形”菜单中找到并创建它。

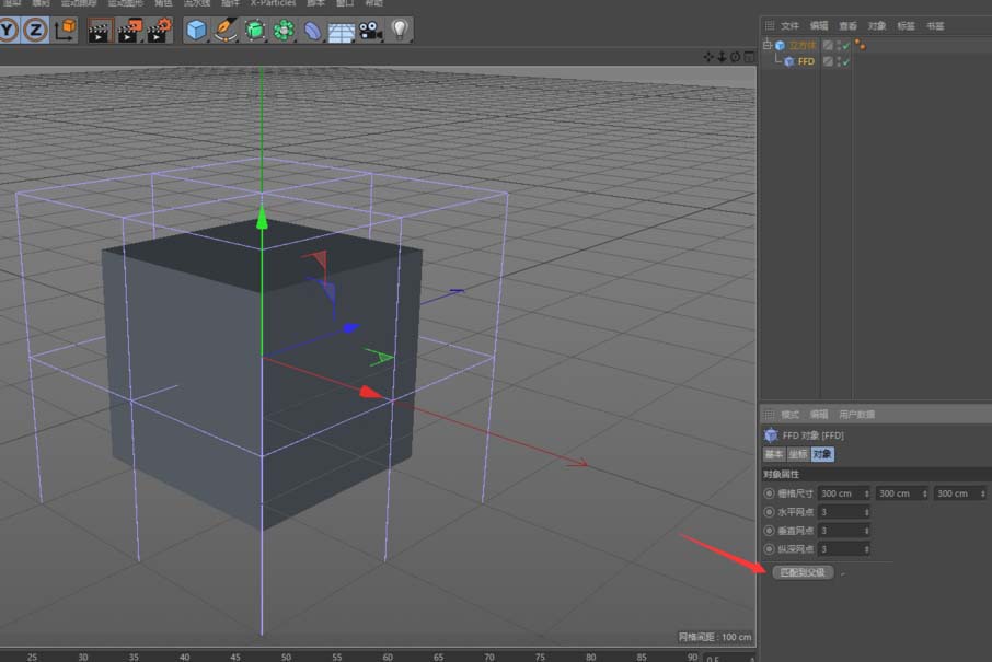
关键一步来了。用鼠标将新建的FFD效果器直接拖拽到你的对象名称上,使其成为对象的子级。然后,别忘了在FFD的属性面板中,点击一下“匹配到父级”按钮。看,一个橙色的控制笼瞬间就包裹住了你的物体,这意味着绑定成功了。


现在,可以开始变形了。选中FFD对象,切换到点模式。你会发现,包裹物体的那个橙色笼子上布满了可调控的点。直接点击或框选这些控制点,就能进行移动、旋转或缩放。

变形不够精细?问题可能出在“笼子”的网格密度上。注意看FFD效果器的属性面板,这里“网点X/Y/Z”的数值,直接决定了控制点的数量。分段数越多,控制点就越密集,能实现的变形细节自然也就越丰富。


万事俱备,只差创意。随心所欲地拖动那些控制点吧,看着模型圆润地鼓起、优雅地弯曲。FFD的魅力就在于,它提供了一种非破坏性、且极其顺滑的变形方式,让塑形过程变得充满乐趣。动手试试,你就能立刻感受得到。
上一篇:剪映怎么做扫光效果
售后无忧
立即购买>office旗舰店
售后无忧
立即购买>office旗舰店
售后无忧
立即购买>office旗舰店
售后无忧
立即购买>office旗舰店
正版软件
正版软件
正版软件
正版软件
正版软件
1
2
3
4
5
6
7
8
9