您的位置:首页 >Cinema 4D怎么膨胀对象
发布于2026-04-28 阅读(0)
扫一扫,手机访问
想给模型添加膨胀或鼓起的变形效果?Cinema 4D里的「膨胀」变形器是不少人的首选。下面这几个步骤,能让你快速上手。
从变形器菜单中,找到并创建一个「膨胀」对象。这是所有操作的起点。

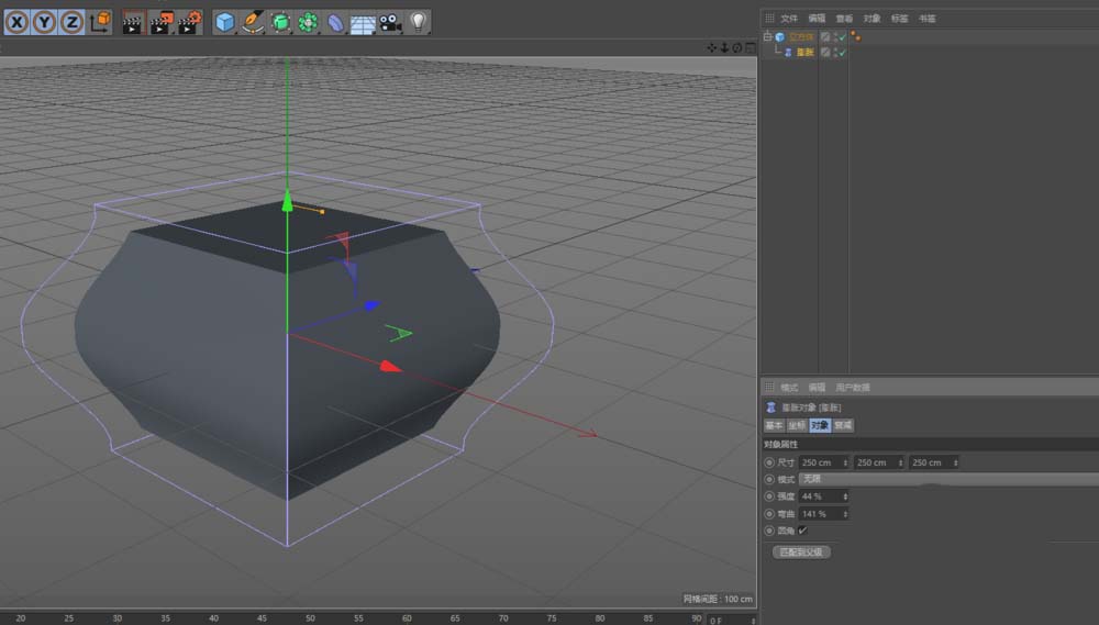
接着,创建一个基础的立方体几何体。它将作为我们应用变形效果的目标对象。

想让变形效果平滑自然,模型的细分很关键。记得提前增加立方体的分段数,这样膨胀的弧度才会圆润,而不是出现生硬的棱角。

核心操作来了。在对象管理器中,用鼠标拖拽「膨胀」变形器,直接放到立方体对象的下方,使其成为立方体的子层级。这样一来,变形器就能正确作用于父级模型了。

完成层级绑定后,效果可能已经可见。此时,最关键的是调整「膨胀」变形器自身的「强度」参数。通过拖动滑块,你可以直观地控制模型是向外膨胀还是向内收缩,从而精确塑造出你想要的形态。

售后无忧
立即购买>office旗舰店
售后无忧
立即购买>office旗舰店
售后无忧
立即购买>office旗舰店
售后无忧
立即购买>office旗舰店
正版软件
正版软件
正版软件
正版软件
正版软件
1
2
3
4
5
6
7
8
9