您的位置:首页 >Cinema 4D物体对象怎么更换颜色
发布于2026-04-28 阅读(0)
扫一扫,手机访问
我们先从最基础的开始。要在Cinema 4D里给物体换个颜色,其实就跟你给手机换个壁纸、给文档换个字体一样,是一个高频、直观,但又必须熟练掌握的操作。整个流程非常清晰,我们一步步来。
首先,你得有个操作对象。启动Cinema 4D,在场景中随意创建一个基础几何体,比如一个立方体、一个球体,作为我们这次换装的“模特”。

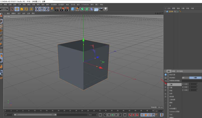
创建好对象之后,重点来了。很多新手会直接去点选视图里的物体,但调整颜色的核心入口在界面右侧。你得把视线从3D视图移到右边的对象管理器,精准地选中我们新建的那个对象的“工程”或者叫“材质标签”。这一步,是找到色彩大门钥匙的关键。

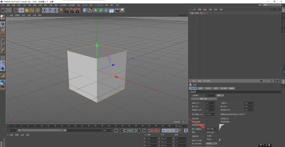
选中之后,你会立刻注意到,在属性管理器的“基本”选项卡下,有一个“颜色”参数。默认状态下,它通常会显示为一个中性的“80%灰色”。这个就是物体当前在编辑视窗里显示的颜色,它是个预览色,不影响最终渲染,但决定了你工作时眼睛看到的效果,其重要性不言而喻。

接下来,就是施展创意的时候了。直接用鼠标左键点击那个灰色的色块,会弹出一个简易的颜色选取器。但如果你想获得更精细、更强大的色彩控制权,那就需要调用完整版工具。点击色块旁边那个小小的向下箭头,从下拉菜单中选择“自定义...”选项。

点击“自定义...”之后,一个功能齐全的拾色器面板便会跃然眼前。这个面板才是你色彩创作的调色板。在这里,你可以使用RGB、HSV、十六进制代码等多种模式来精确设定颜色。滑动滑块,点击色域,找到你心仪的那一抹色彩,然后确认。看,你的物体立刻就在视窗中穿上了新衣。

整个过程就是这么直截了当。核心逻辑无非就是:创建对象 - 选中工程标签 - 点击颜色块 - 调出完整面板进行精确选择。掌握了这个基础操作,再复杂的模型也逃不过你的“染色”大法。当然,这只是物体显示色的修改,想要在渲染时呈现更复杂的材质效果,就需要进入材质球的领域了,不过那就是另一个精彩的故事了。
售后无忧
立即购买>office旗舰店
售后无忧
立即购买>office旗舰店
售后无忧
立即购买>office旗舰店
售后无忧
立即购买>office旗舰店
正版软件
正版软件
正版软件
正版软件
正版软件
1
2
3
4
5
6
7
8
9