您的位置:首页 >Cinema 4D怎么建模螺纹
发布于2026-04-28 阅读(0)
扫一扫,手机访问

想在C4D里建一个既标准又实用的螺纹模型?其实思路对了,操作起来并不复杂。今天就来拆解一个高效且可控性强的建模流程。


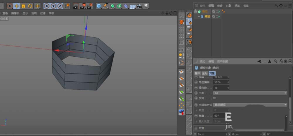
第一步,我们从创建基础的螺旋线开始。在样条列表中找到“螺旋”样条,参数可以按需设定。接着,给它添加一个“挤压”生成器,让它形成立体结构。这里有个关键设置:调整螺旋线的“细分”值,让整个螺纹截面呈现八边形,同时把“自适应角度”设为90度。当然,如果你的螺丝头是六边形的,这里调整为六边也未尝不可。核心原则是“极简化”,模型点之间靠得足够近就行,不必强求完美,因为后续步骤完全可以解决这个小问题。

第二步,基础模型调整满意后,在对象管理器中对这个模型执行“当前状态转为对象”操作。完成后,可以将原始的生成器模型隐藏起来,以备不时之需。



第三步,开始精细处理转换得到的这个多边形对象。首先,使用“点优化”功能,并设置一个合适的“公差”值。这个值的大小需要边看着模型边调整,目的很明确:让那些本该连接却分开的点焊接在一起。用优化来焊接能一次性处理所有分散的点,但切记数值不要过大,如果把所有点都焊成一团,那就彻底失败了。
接着,手动将螺纹上下两端突出的点,分别焊接到对应的端面点上。然后,使用缩放工具将两端的轮廓线调整为标准的水平线。经过这番操作,螺纹的两端就能完美地与其他模型进行无缝衔接了。具体效果可参考图示,有时看图比文字描述更直观。



第四步,进入塑造螺纹的关键环节。选中螺纹主体部分的线,但记得取消选择两端的那一小段。然后,对选中的线执行“倒角”命令,将“细分”设置为1。完成倒角后,选中新生成的那圈中间线,进行缩放操作(建议切换至模型的顶视图或俯视图进行,这样更精准)。至此,螺纹的基本形态就已经出来了。



第五步,对比与优势。这时得到的螺纹模型,从细分曲面后的效果看,和传统的“一体成型”螺纹似乎区别不大。但关键在于,传统一体螺纹很难通过加线来控制螺丝边缘的硬朗程度。而我们现在的这个做法,优势就凸显出来了——它可以轻松地添加循环边进行“卡线”。只需要在关键结构位置使用循环切割,就能得到清晰、锐利的硬边效果,让模型的工业感和渲染质感大幅提升。
下一篇:Win10解除磁盘保护的方法
售后无忧
立即购买>office旗舰店
售后无忧
立即购买>office旗舰店
售后无忧
立即购买>office旗舰店
售后无忧
立即购买>office旗舰店
正版软件
正版软件
正版软件
正版软件
正版软件
1
2
3
4
5
6
7
8
9