您的位置:首页 >公司车辆使用管理规范详解
发布于2025-06-29 阅读(0)
扫一扫,手机访问
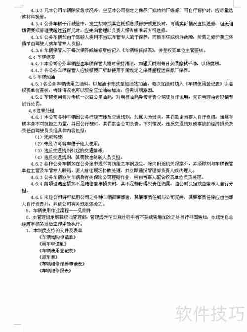
面对公司车辆数量多、管理难度大的问题,亟需建立完善的制度和使用专业表格来实现规范化管理。
1、 首先分享我们公司的车辆管理制度,供各位参考,并建议根据各单位实际情况进行相应调整。






2、 在制度制定完成后,还需通过车辆档案进行动态跟踪管理,以确保监管的有效性。我所设计的表格涵盖多个管理项目,可根据具体需求灵活调整内容。


3、 当前已具备基本管理工具,公司管理层可组织用车人员召开会议,推动制度落地执行,从而提升整体管理水平。
上一篇:MySQL表压缩方法及优缺点解析
下一篇:C++结构体反射实现方法详解
售后无忧
立即购买>office旗舰店
售后无忧
立即购买>office旗舰店
售后无忧
立即购买>office旗舰店
售后无忧
立即购买>office旗舰店
正版软件
正版软件
正版软件
正版软件
正版软件
1
2
3
4
5
6
7
8
9