您的位置:首页 >C4D怎么使用挤压与内部挤压建模
发布于2026-04-28 阅读(0)
扫一扫,手机访问
好,咱们今天来聊聊Cinema 4D里最基础、也最常用的两个建模命令:挤压与内部挤压。无论是做产品轮廓还是建筑结构,这两个工具都绕不开。别被名字唬住,操作起来其实有窍门,下面就用一个立方体,带你走一遍标准流程。
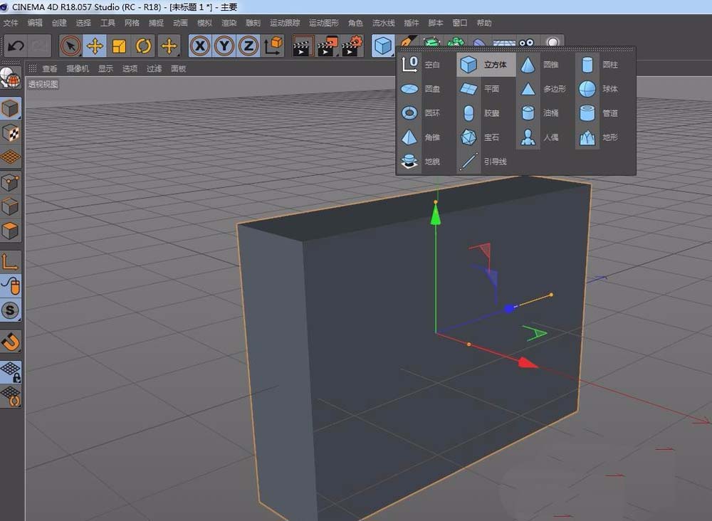
第一步,启动C4D,新建一个立方体。版本差异不大,这里以R18为例。先把它拖到视图里,并简单调整一下尺寸,方便后续观察。

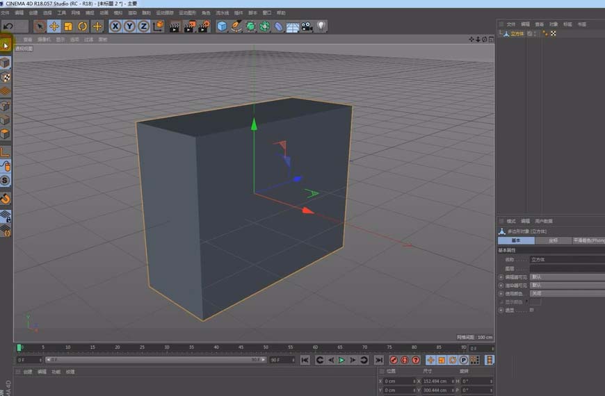
建好模型后,关键一步来了:把立方体“C掉”。这是行话,意思就是将它转换为可编辑对象。快捷键就是键盘上的C键,也有人叫“塌陷”。这一步之后,你才能对它的点、线、面进行自由编辑。

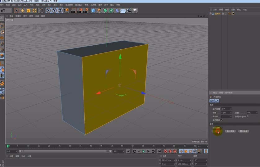
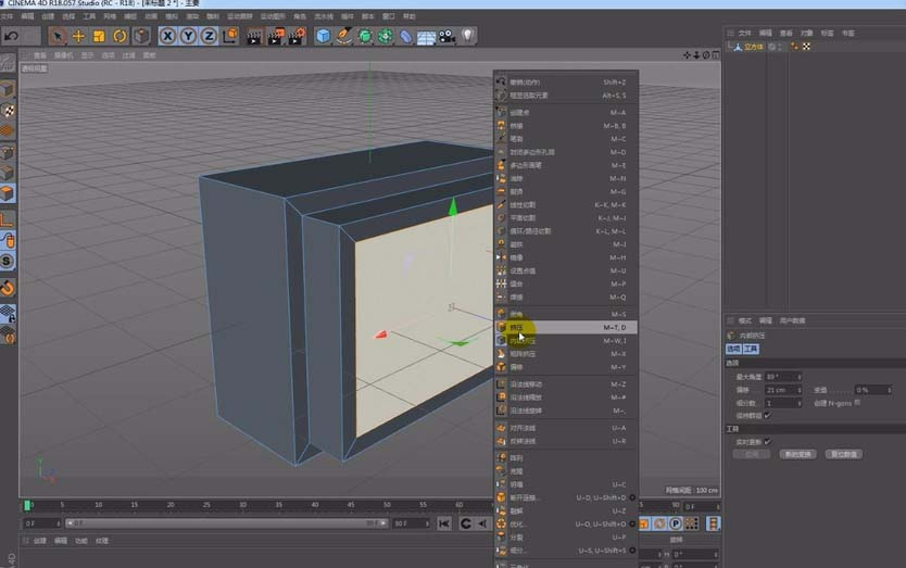
转换为可编辑对象后,注意看界面左上角的模式切换。我们需要进入面模式。没错,C4D编辑多边形就靠点、线、面这三板斧。现在,用鼠标点击选中你想要操作的那个面。

准备工作做完,接下来就是核心操作了。先说内部挤压,它的作用是在选中的面上,再“收”出一个新的轮廓面。通常有两种方法:
方法一:精确控制派。在选中的面上右键,从菜单中找到“内部挤压”。然后在视图里按住鼠标拖动,你会看到面开始向内或向外收缩。这时候别松手,观察右侧的坐标管理器,可以输入精确的偏移数值。正负值就决定了收缩的方向。



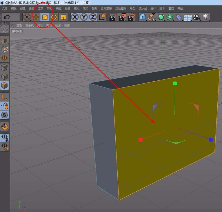
方法二:快速直观派。如果你对尺寸要求不那么严格,更追求效率,可以试试这招:选中面后,直接使用缩放工具(T),然后按住Ctrl键再拖动鼠标。同样能实现内部挤压的效果,拖动的方向决定了是向内收还是向外扩。这个方法非常直观,适合快速推敲造型。


内部挤压做完,面上有了新的轮廓,接下来就该挤压出场了。挤压顾名思义,就是让面沿着法线方向“长”出去或“陷”进去,从而产生厚度与体积。同样有两个常用方法:
方法一:菜单控制法。在选中的面上右键,选择“挤压”命令。接着在视图里拖动鼠标,模型就会随之挤出。此时右侧参数面板可以输入精确的移动距离,逻辑和内部挤压类似。



方法二:快捷键推拉法。这个方法更依赖手感。保持面被选中,切换到移动工具(E),然后按住Ctrl键,沿着某个坐标轴(比如蓝色的Z轴)拖动鼠标。面就会沿着该方向被挤压出来。这里有个关键点:务必按住Ctrl键。如果直接拖动,你只是移动了那个面,而不是挤压出新的结构,效果完全不同。



看到这里,你应该发现了,内部挤压和挤压常常是组合拳:先内部挤压收出轮廓,再挤压出深度,一个简单的凹陷或凸起结构就完成了。多尝试几次,记住那两种风格的操作——要精确就给数值,要手感就用快捷键加拖动,建模的效率往往就是这么提上来的。
售后无忧
立即购买>office旗舰店
售后无忧
立即购买>office旗舰店
售后无忧
立即购买>office旗舰店
售后无忧
立即购买>office旗舰店
正版软件
正版软件
正版软件
正版软件
正版软件
1
2
3
4
5
6
7
8
9