您的位置:首页 >Cinema 4D对象怎么改变坐标
发布于2026-04-28 阅读(0)
扫一扫,手机访问
在Cinema 4D里新建一个对象,比如一个立方体或者球体,你会发现它的坐标轴(就是那个红、绿、蓝的操纵轴)通常乖乖地待在物体的几何中心。这个默认位置对基础操作很友好,但在很多实际工作流中,可就远远不够用了。比如,你想让一个轮子绕着它真实的轴心旋转,或者希望多个物体能共享一个统一的坐标点进行同步变换,这时候,调整坐标轴的位置就成了必须掌握的技能。

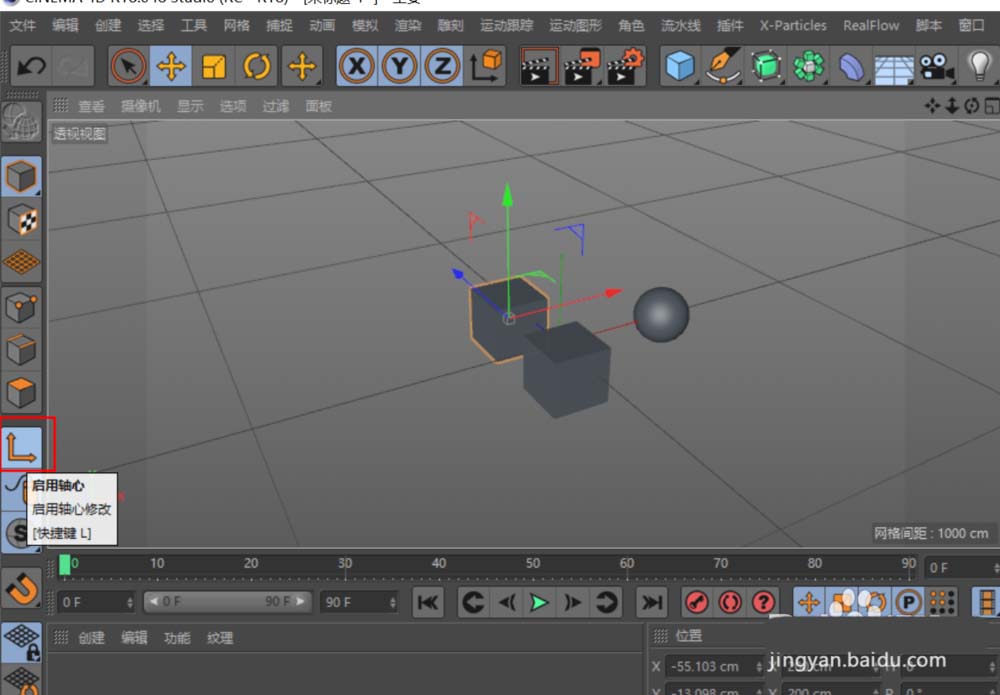
调整坐标轴有个重要的前提:你得先把对象“转成可编辑多边形”。这一步很关键,相当于给物体解锁了更深入的编辑权限。之后,找到界面上的“启用轴心”按钮(快捷键是 **L**),点击它。这时再试试移动或旋转工具,你会发现,被操控的不再是物体本身,而是那个坐标轴了!这样一来,你就能自由地把坐标轴拖拽、旋转到任意位置。

把坐标轴移动到理想位置之后,操作其实就完成了。这时候,记得再次点击“启用轴心”按钮,取消这个工具的激活状态。很简单,对吧?

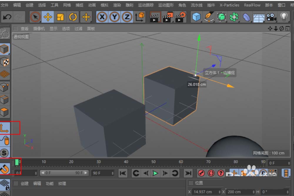
完成以上步骤,这个对象的“宇宙中心”就成功被你迁移了。接下来,所有针对它的移动、旋转、缩放操作,都会围绕着这个全新的坐标原点进行。效果立竿见影,试试旋转一下,是不是感觉更符合你的操作直觉了?

这里再分享一个小技巧:在移动坐标轴的时候,不妨顺手打开界面上的“捕捉”功能。它能帮你把坐标轴精准地对齐到顶点、边或者网格点上,让定位操作既快速又精确。

那么问题来了,万一之后又想把坐标轴恢复回最初默认的中心位置,该怎么办呢?别担心,操作同样简单。在顶部的“网格”菜单栏里,找到“重置轴心”选项,然后选择“轴居中到对象”。点一下,坐标轴瞬间就回归几何中心了。


上一篇:C4D怎么使用挤压与内部挤压建模
下一篇:Cinema 4D怎么建模红酒杯
售后无忧
立即购买>office旗舰店
售后无忧
立即购买>office旗舰店
售后无忧
立即购买>office旗舰店
售后无忧
立即购买>office旗舰店
正版软件
正版软件
正版软件
正版软件
正版软件
1
2
3
4
5
6
7
8
9